Warning:
JavaScript is turned OFF. None of the links on this page will work until it is reactivated.
If you need help turning JavaScript On, click here.
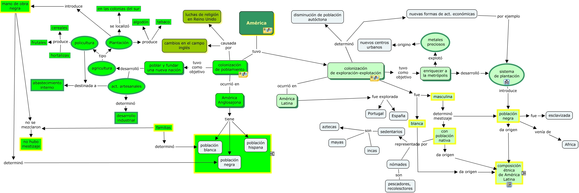
Este mapa conceptual tiene información relacionada a: 34 2009, colonización de exploración-explotación fue masculina, nómades son pescadores, recolesctores, poblar y fundar una nueva nación desarrolló agricultura, metales preciosos origino nuevos centros urbanos, América Latina fue explorada Portugal, blanca da origen composición étnica de América Latina, colonización de exploración-explotación fue blanca, América Latina fue explorada España, población negra da origen población mulata, familias no se mezclaron no hubo mestizaje