Warning:
JavaScript is turned OFF. None of the links on this page will work until it is reactivated.
If you need help turning JavaScript On, click here.
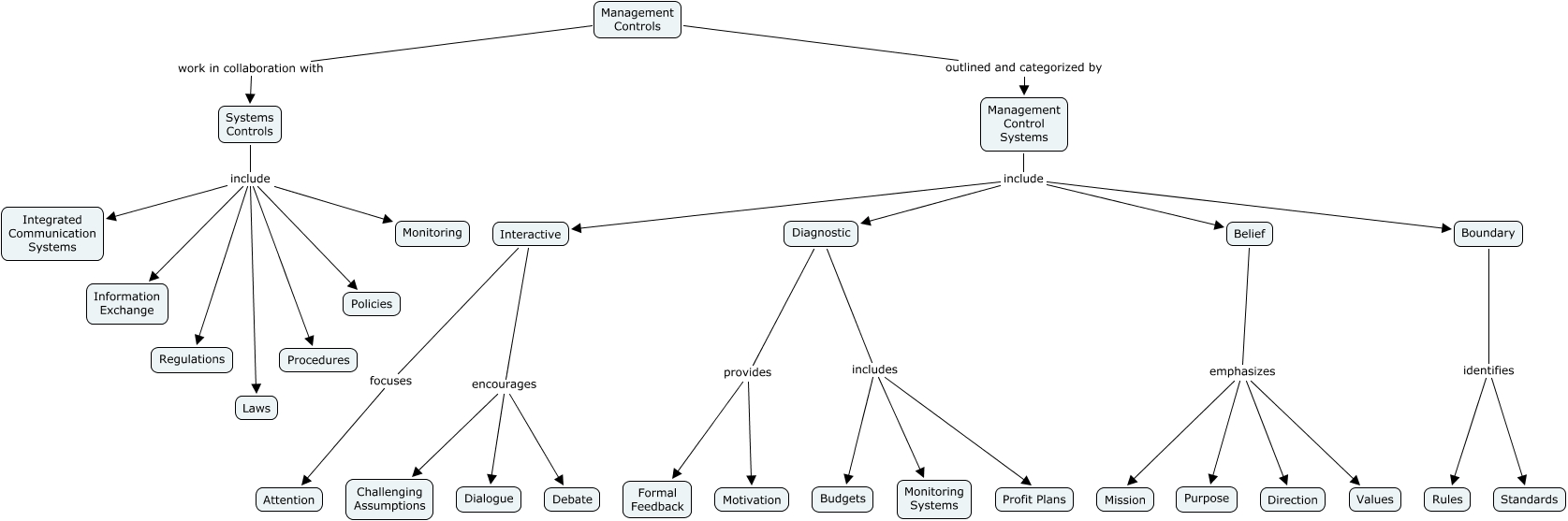
This Concept Map, created with IHMC CmapTools, has information related to: 20111059_Management Control Systems, Belief emphasizes Purpose, Systems Controls include Laws, Systems Controls include Policies, Management Control Systems include Belief, Management Control Systems include Interactive, Boundary identifies Rules, Interactive encourages Debate, Management Controls outlined and categorized by Management Control Systems, Belief emphasizes Values, Interactive encourages Dialogue, Interactive focuses Attention, Management Control Systems include Boundary, Belief emphasizes Mission, Systems Controls include Procedures, Systems Controls include Information Exchange, Systems Controls include Regulations, Diagnostic includes Profit Plans, Boundary identifies Standards, Diagnostic provides Formal Feedback, Management Controls work in collaboration with Systems Controls