Warning:
JavaScript is turned OFF. None of the links on this page will work until it is reactivated.
If you need help turning JavaScript On, click here.
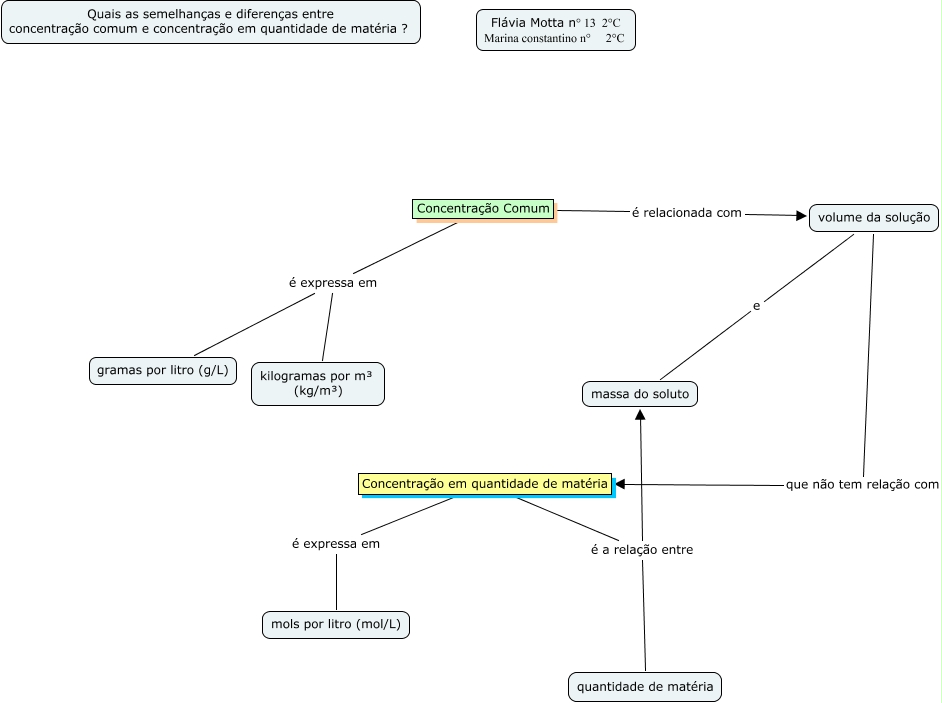
Esse mapa conceitual, produzido no IHMC CmapTools, tem a informação relacionada a: Relação entre concentração comum e qtdade de matéria, Concentração em quantidade de matéria é a relação entre quantidade de matéria, Concentração Comum é relacionada com volume da solução, volume da solução e massa do soluto, Concentração Comum é expressa em gramas por litro (g/L), Concentração em quantidade de matéria é a relação entre massa do soluto, Concentração em quantidade de matéria é expressa em mols por litro (mol/L), Concentração Comum é expressa em kilogramas por m³ (kg/m³), volume da solução que não tem relação com Concentração em quantidade de matéria