Warning:
JavaScript is turned OFF. None of the links on this page will work until it is reactivated.
If you need help turning JavaScript On, click here.
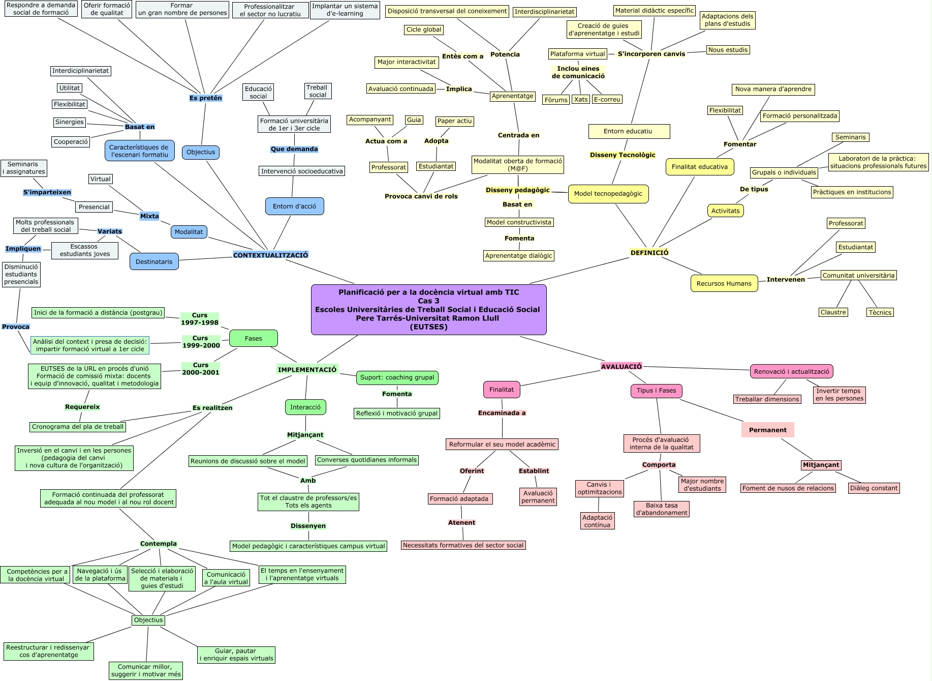
Este Cmap, tiene información relacionada con: CAS 3 EUTSES_paguerapamies_v5, Presencial S'imparteixen Seminaris i assignatures, Interacció Mitjançant Reunions de discussió sobre el model, Interdiciplinarietat Basat en Cooperació, Objectius Es pretén Oferir formació de qualitat, Reformular el seu model acadèmic Oferint Formació adaptada, IMPLEMENTACIÓ ???? Interacció, Fases Curs 1999-2000 Anàlisi del context i presa de decisió: impartir formació virtual a 1er cicle, Grupals o individuals ???? Laboratori de la pràctica: situacions professionals futures, Planificació per a la docència virtual amb TIC Cas 3 Escoles Universitàries de Treball Social i Educació Social Pere Tarrés-Universitat Ramon Llull (EUTSES) AVALUACIÓ Tipus i Fases, Finalitat educativa Fomentar Formació personalitzada, Professorat Actua com a Acompanyant, Formació continuada del professorat adequada al nou model i al nou rol docent Contempla El temps en l'ensenyament i l'aprenentatge virtuals, Procés d'avaluació interna de la qualitat Comporta Major nombre d'estudiants, Suport: coaching grupal ???? IMPLEMENTACIÓ, Reunions de discussió sobre el model Amb Tot el claustre de professors/es Tots els agents, Formació universitària de 1er i 3er cicle ???? Educació social, Procés d'avaluació interna de la qualitat Comporta Baixa tasa d'abandonament, Entorn d'acció Que demanda Formació universitària de 1er i 3er cicle, Planificació per a la docència virtual amb TIC Cas 3 Escoles Universitàries de Treball Social i Educació Social Pere Tarrés-Universitat Ramon Llull (EUTSES) ???? IMPLEMENTACIÓ, Modalitat oberta de formació (M@F) Centrada en Aprenentatge