Warning:
JavaScript is turned OFF. None of the links on this page will work until it is reactivated.
If you need help turning JavaScript On, click here.
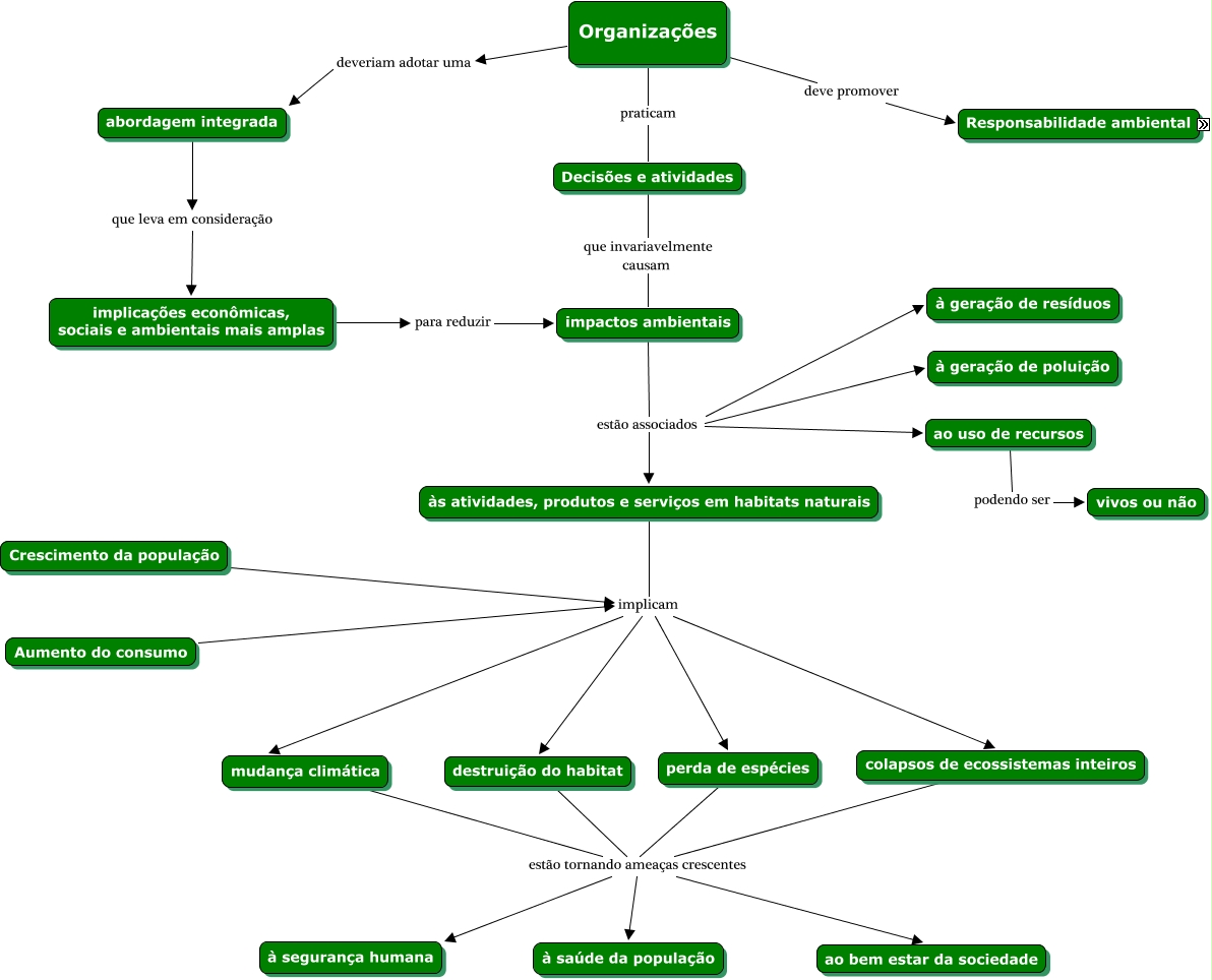
Esse mapa conceitual, produzido no IHMC CmapTools, tem a informação relacionada a: 6.5.1 Visão geral, Aumento do consumo implicam colapsos de ecossistemas inteiros, mudança climática estão tornando ameaças crescentes à saúde da população, Responsabilidade ambiental é precondição para prosperidade dos seres humanos, destruição do habitat estão tornando ameaças crescentes ao bem estar da sociedade, Aumento do consumo implicam mudança climática, Responsabilidade social engloba educação ambiental, impactos ambientais estão associados à geração de resíduos, impactos ambientais estão associados às atividades, produtos e serviços em habitats naturais, Decisões e atividades que invariavelmente causam impactos ambientais, impactos ambientais estão associados ao uso de recursos, destruição do habitat estão tornando ameaças crescentes à segurança humana, mudança climática estão tornando ameaças crescentes ao bem estar da sociedade, perda de espécies estão tornando ameaças crescentes à saúde da população, Organizações deveriam adotar uma abordagem integrada, abordagem integrada que leva em consideração implicações econômicas, sociais e ambientais mais amplas, Crescimento da população implicam colapsos de ecossistemas inteiros, colapsos de ecossistemas inteiros estão tornando ameaças crescentes à segurança humana, Organizações praticam Decisões e atividades, colapsos de ecossistemas inteiros estão tornando ameaças crescentes à saúde da população, Crescimento da população implicam perda de espécies