Warning:
JavaScript is turned OFF. None of the links on this page will work until it is reactivated.
If you need help turning JavaScript On, click here.
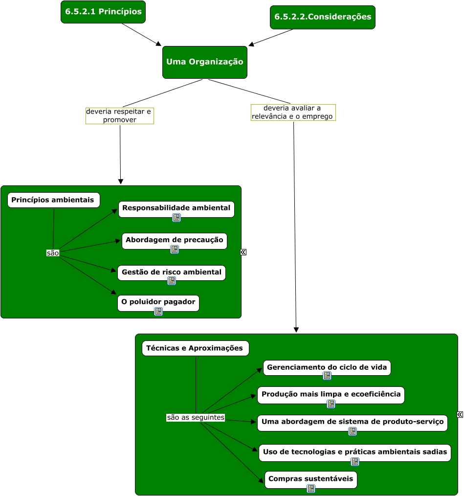
Esse mapa conceitual, produzido no IHMC CmapTools, tem a informação relacionada a: 6.5.2 Princípios, Princípios ambientais são Gestão de risco ambiental, Princípios ambientais são Responsabilidade ambiental, Uma Organização deveria avaliar a relevância e o emprego Das Técnicas e aproximações, Técnicas e Aproximações são as seguintes Compras sustentáveis, Técnicas e Aproximações são as seguintes Uma abordagem de sistema de produto-serviço, Técnicas e Aproximações são as seguintes Gerenciamento do ciclo de vida, 6.5.2.2.Considerações ???? Uma Organização, Técnicas e Aproximações são as seguintes Produção mais limpa e ecoeficiência, Princípios ambientais são O poluidor pagador, Princípios ambientais são Abordagem de precaução, 6.5.2.1 Princípios ???? Uma Organização, Técnicas e Aproximações são as seguintes Uso de tecnologias e práticas ambientais sadias, Uma Organização deveria respeitar e promover Os Princípios ambientais