Warning:
JavaScript is turned OFF. None of the links on this page will work until it is reactivated.
If you need help turning JavaScript On, click here.
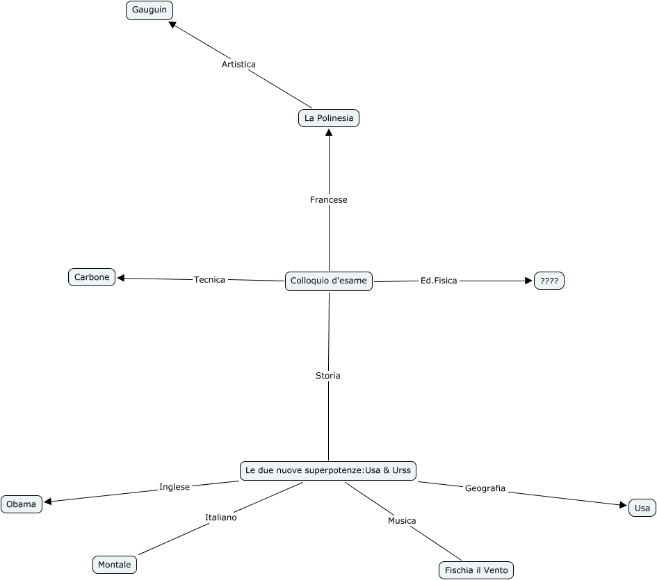
Questa Cmap, creata con IHMC CmapTools, contiene informazioni relative a: mappa esame giorgia fanitni, Le due nuove superpotenze:Usa & Urss Inglese Obama, Colloquio d'esame Storia Le due nuove superpotenze:Usa & Urss, Colloquio d'esame Ed.Fisica ????, Le due nuove superpotenze:Usa & Urss Musica Fischia il Vento, Le due nuove superpotenze:Usa & Urss Italiano Montale, Colloquio d'esame Francese La Polinesia, Colloquio d'esame Tecnica Carbone, La Polinesia Artistica Gauguin, Le due nuove superpotenze:Usa & Urss Geografia Usa