Warning:
JavaScript is turned OFF. None of the links on this page will work until it is reactivated.
If you need help turning JavaScript On, click here.
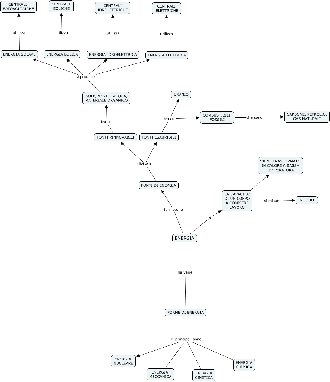
Questa Cmap, creata con IHMC CmapTools, contiene informazioni relative a: energia, FORME DI ENERGIA le principali sono ENERGIA CHIMICA, FONTI DI ENERGIA divise in FONTI RINNOVABILI, ENERGIA EOLICA utilizza CENTRALI EOLICHE, LA CAPACITA' DI UN CORPO A COMPIERE LAVORO e VIENE TRASFORMATO IN CALORE A BASSA TEMPERATURA, FONTI RINNOVABILI tra cui SOLE, VENTO, ACQUA, MATERIALE ORGANICO, FORME DI ENERGIA le principali sono ENERGIA MECCANICA, COMBUSTIBILI FOSSILI che sono CARBONE, PETROLIO, GAS NATURALI, SOLE, VENTO, ACQUA, MATERIALE ORGANICO si produce ENERGIA ELETTRICA, ENERGIA ELETTRICA utilizza CENTRALI ELETTRICHE, SOLE, VENTO, ACQUA, MATERIALE ORGANICO si produce ENERGIA IDROELETTRICA, FORME DI ENERGIA le principali sono ENERGIA CINETICA, FONTI DI ENERGIA divise in FONTI ESAURIBILI, FORME DI ENERGIA le principali sono ENERGIA NUCLEARE, ENERGIA è LA CAPACITA' DI UN CORPO A COMPIERE LAVORO, ENERGIA SOLARE utilizza CENTRALI FOTOVOLTAICHE, ENERGIA ha varie FORME DI ENERGIA, SOLE, VENTO, ACQUA, MATERIALE ORGANICO si produce ENERGIA SOLARE, ENERGIA forniscono FONTI DI ENERGIA, SOLE, VENTO, ACQUA, MATERIALE ORGANICO si produce ENERGIA EOLICA, FONTI ESAURIBILI tra cui URANIO