Warning:
JavaScript is turned OFF. None of the links on this page will work until it is reactivated.
If you need help turning JavaScript On, click here.
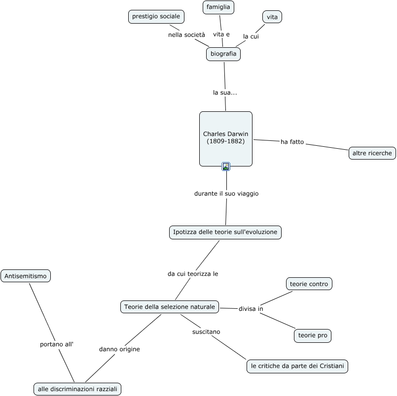
Questa Cmap, creata con IHMC CmapTools, contiene informazioni relative a: seed&diuk, biografia la cui vita, Charles Darwin (1809-1882) la sua... biografia, Ipotizza delle teorie sull'evoluzione da cui teorizza le Teorie della selezione naturale, Charles Darwin (1809-1882) durante il suo viaggio Ipotizza delle teorie sull'evoluzione, Teorie della selezione naturale divisa in teorie contro, Charles Darwin (1809-1882) ha fatto altre ricerche, Teorie della selezione naturale danno origine alle discriminazioni razziali, alle discriminazioni razziali portano all' Antisemitismo, Teorie della selezione naturale divisa in teorie pro, Teorie della selezione naturale suscitano le critiche da parte dei Cristiani, biografia nella società prestigio sociale, biografia vita e famiglia