Warning:
JavaScript is turned OFF. None of the links on this page will work until it is reactivated.
If you need help turning JavaScript On, click here.
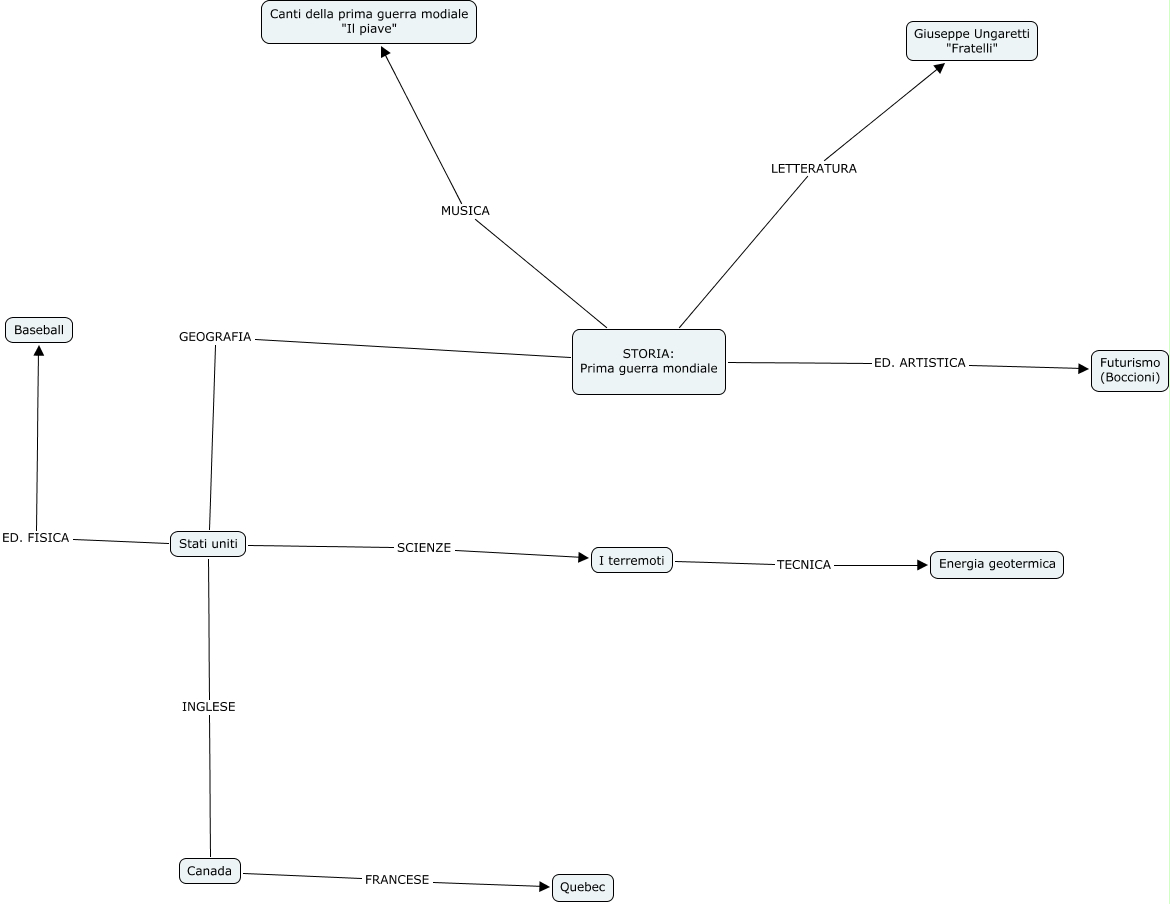
Questa Cmap, creata con IHMC CmapTools, contiene informazioni relative a: Mappa esame Marco, Stati uniti INGLESE Canada, Stati uniti ED. FISICA Baseball, Stati uniti SCIENZE I terremoti, I terremoti TECNICA Energia geotermica, STORIA: Prima guerra mondiale LETTERATURA Giuseppe Ungaretti "Fratelli", STORIA: Prima guerra mondiale MUSICA Canti della prima guerra modiale "Il piave", STORIA: Prima guerra mondiale GEOGRAFIA Stati uniti, STORIA: Prima guerra mondiale ED. ARTISTICA Futurismo (Boccioni), Canada FRANCESE Quebec