Warning:
JavaScript is turned OFF. None of the links on this page will work until it is reactivated.
If you need help turning JavaScript On, click here.
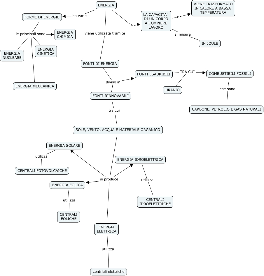
Questa Cmap, creata con IHMC CmapTools, contiene informazioni relative a: MAPPA ENERGIA, ENERGIA SOLARE utilizza CENTRALI FOTOVOLCAICHE, COMBUSTIBILI FOSSILI che sono CARBONE, PETROLIO E GAS NATURALI, FORME DI ENERGIE le principali sono ENERGIA CINETICA, FONTI DI ENERGIA divise in FONTI RINNOVABILI, FONTI ESAURIBILI TRA CUI COMBUSTIBILI FOSSILI, SOLE, VENTO, ACQUA E MATERIALE ORGANICO si produce ENERGIA EOLICA, ENERGIA EOLICA utilizza CENTRALI EOLICHE, FONTI RINNOVABILI tra cui SOLE, VENTO, ACQUA E MATERIALE ORGANICO, FORME DI ENERGIE le principali sono ENERGIA CHIMICA, FONTI DI ENERGIA divise in FONTI ESAURIBILI, SOLE, VENTO, ACQUA E MATERIALE ORGANICO si produce ENERGIA IDROELETTRICA, FONTI ESAURIBILI TRA CUI URANIO, LA CAPACITA' DI UN CORPO A COMPIERE LAVORO si misura IN JOULE, ENERGIA viene utilizzata tramite FONTI DI ENERGIA, FORME DI ENERGIE le principali sono ENERGIA NUCLEARE, ENERGIA ELETTRICA utilizza centrlali elettriche, SOLE, VENTO, ACQUA E MATERIALE ORGANICO si produce ENERGIA ELETTRICA, FORME DI ENERGIE le principali sono ENERGIA MECCANICA, SOLE, VENTO, ACQUA E MATERIALE ORGANICO si produce ENERGIA SOLARE, ENERGIA IDROELETTRICA utilizza CENTRALI IDROELETTRICHE