Warning:
JavaScript is turned OFF. None of the links on this page will work until it is reactivated.
If you need help turning JavaScript On, click here.
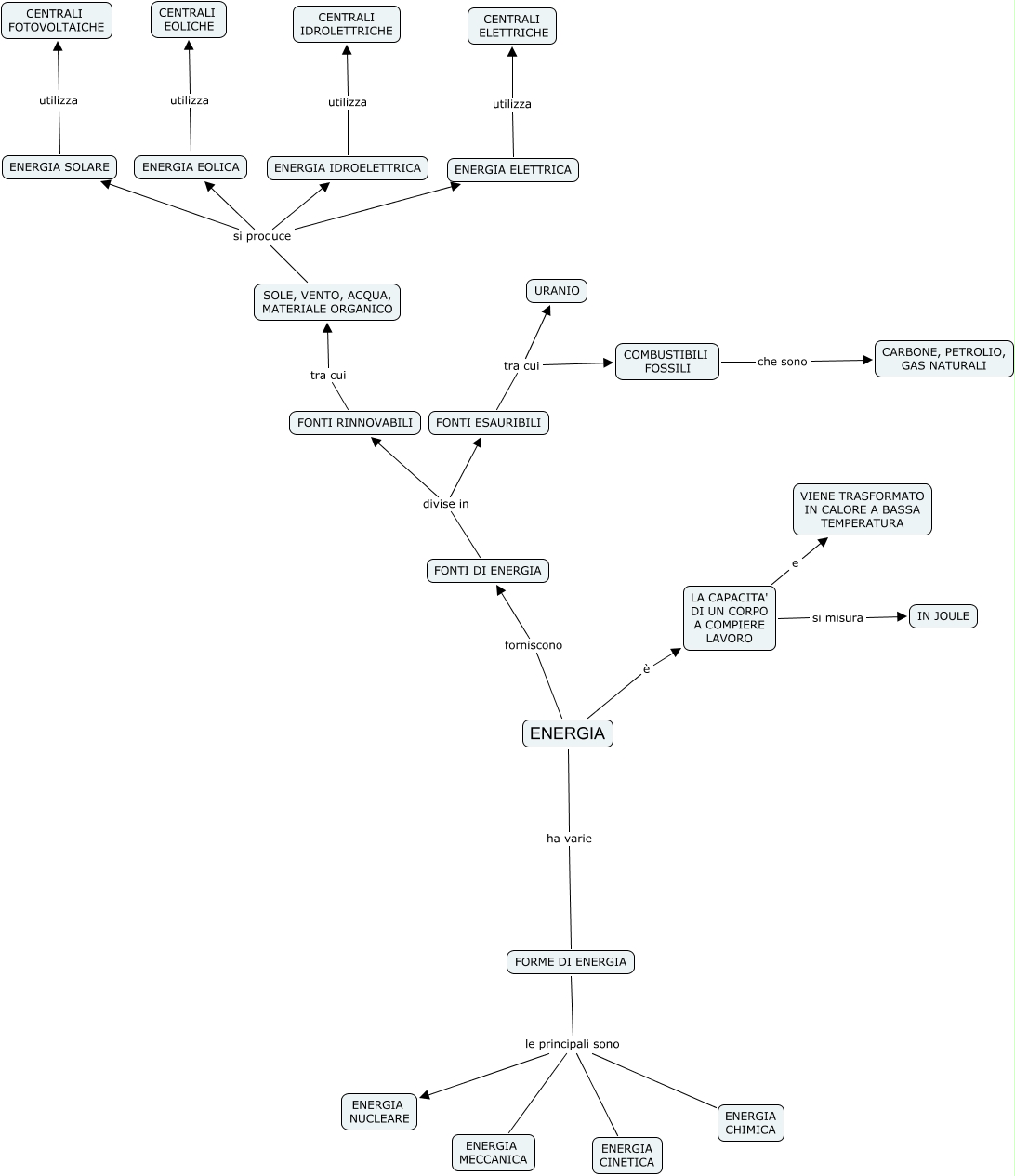
Questa Cmap, creata con IHMC CmapTools, contiene informazioni relative a: energia, FONTI DI ENERGIA divise in FONTI RINNOVABILI, FORME DI ENERGIA le principali sono ENERGIA CHIMICA, LA CAPACITA' DI UN CORPO A COMPIERE LAVORO e VIENE TRASFORMATO IN CALORE A BASSA TEMPERATURA, ENERGIA EOLICA utilizza CENTRALI EOLICHE, SOLE, VENTO, ACQUA, MATERIALE ORGANICO si produce ENERGIA ELETTRICA, COMBUSTIBILI FOSSILI che sono CARBONE, PETROLIO, GAS NATURALI, FORME DI ENERGIA le principali sono ENERGIA MECCANICA, FONTI RINNOVABILI tra cui SOLE, VENTO, ACQUA, MATERIALE ORGANICO, FORME DI ENERGIA le principali sono ENERGIA CINETICA, SOLE, VENTO, ACQUA, MATERIALE ORGANICO si produce ENERGIA IDROELETTRICA, ENERGIA ELETTRICA utilizza CENTRALI ELETTRICHE, FONTI DI ENERGIA divise in FONTI ESAURIBILI, ENERGIA è LA CAPACITA' DI UN CORPO A COMPIERE LAVORO, FORME DI ENERGIA le principali sono ENERGIA NUCLEARE, ENERGIA SOLARE utilizza CENTRALI FOTOVOLTAICHE, ENERGIA ha varie FORME DI ENERGIA, ENERGIA forniscono FONTI DI ENERGIA, SOLE, VENTO, ACQUA, MATERIALE ORGANICO si produce ENERGIA SOLARE, FONTI ESAURIBILI tra cui URANIO, SOLE, VENTO, ACQUA, MATERIALE ORGANICO si produce ENERGIA EOLICA