Warning:
JavaScript is turned OFF. None of the links on this page will work until it is reactivated.
If you need help turning JavaScript On, click here.
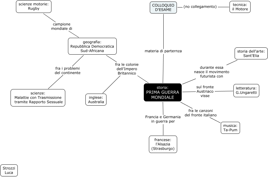
Questa Cmap, creata con IHMC CmapTools, contiene informazioni relative a: luca exam orale, geografia: Repubblica Democratica Sud-Africana campione mondiale di scienze motorie: Rugby, COLLOQUIO D'ESAME (no collegamento) tecnica: il Motore, storia: PRIMA GUERRA MONDIALE sul fronte Austriaco visse letteratura: G.Ungaretti, COLLOQUIO D'ESAME materia di parternza storia: PRIMA GUERRA MONDIALE, geografia: Repubblica Democratica Sud-Africana fra i problemi del continente scienze: Malattie con Trasmissione tramite Rapporto Sessuale, storia: PRIMA GUERRA MONDIALE Francia e Germania in guerra per francese: l'Alsazia (Strasburgo), storia: PRIMA GUERRA MONDIALE fra le colonie dell'Impero Britannico geografia: Repubblica Democratica Sud-Africana, storia: PRIMA GUERRA MONDIALE fra le colonie dell'Impero Britannico inglese: Australia, storia: PRIMA GUERRA MONDIALE durante essa nasce il movimento futurista con storia dell'arte: Sant'Elia, storia: PRIMA GUERRA MONDIALE fra le canzoni del fronte italiano musica: Ta-Pum