Warning:
JavaScript is turned OFF. None of the links on this page will work until it is reactivated.
If you need help turning JavaScript On, click here.
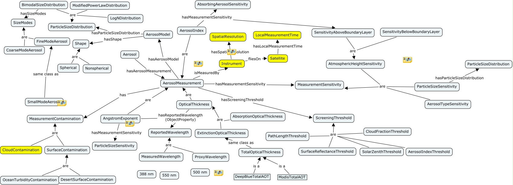
This Concept Map, created with IHMC CmapTools, has information related to: MDSA_UseCase1_Parameters_v2, ModisTotalAOT is a TotalOpticalThickness, OpticalThickness hasReportedWavelength (ObjectProperty) ReportedWavelength, SurfaceContamination are MeasurementContamination, MeasuredWavelength are ReportedWavelength, AerosolMeasurement isMeasuredBy Instrument, PathLengthThreshold are ScreeningThreshold, ModifiedPowerLawDistribution are ParticleSizeDistribution, ParticleSizeSensitivity are MeasurementSensitivity, AerosolIndex hasMeasurementSensitivity AbsorbingAerosolSensitivity, AngstromExponent hasMeasurementSensitivity ParticleSizeSensitivity, BimodalSizeDistribution hasSizeModes SizeModes, Spherical are Shape, Aerosol hasAerosolMeasurement AerosolMeasurement, FineModeAerosol are SizeModes, AngstromExponent hasReportedWavelength (ObjectProperty) ReportedWavelength, SmallModeAerosol same class as FineModeAerosol, OpticalThickness are AerosolMeasurement, CloudFractionThreshold are ScreeningThreshold, Satellite hasLocalMeasurementTime LocalMeasurementTime, DesertSurfaceContamination are SurfaceContamination