Warning:
JavaScript is turned OFF. None of the links on this page will work until it is reactivated.
If you need help turning JavaScript On, click here.
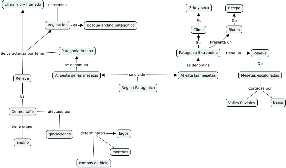
Este mapa conceptual tiene información relacionada a: Kevin Polak, Region Patagonica se divide Al oeste de las mesetas, clima frío y húmedo determina Vegetacion, Patagonia Extrandina Tiene un Relieve, Mesetas escalonadas Cortadas por Bajos, Patagonia Extrandina Presenta un Bioma, Clima Es Frio y seco, Bioma De Estepa, Relieve De Mesetas escalonadas, Patagonia Andina Se caracteriza por tener clima frío y húmedo, Vegetacion es Bosque andino patagonico