WARNING:
JavaScript is turned OFF. None of the links on this concept map will
work until it is reactivated.
If you need help turning JavaScript On, click here.
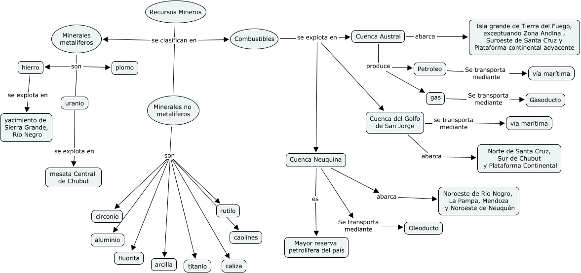
Este Cmap, tiene información relacionada con: recursos mineros 4°1ra micaela y karina, Cuenca del Golfo de San Jorge se transporta mediante vía marítima, uranio se explota en meseta Central de Chubut, Minerales metalíferos son uranio, Cuenca del Golfo de San Jorge abarca Norte de Santa Cruz, Sur de Chubut y Plataforma Continental, Minerales no metalíferos son circonio, Minerales no metalíferos son rutilo, Cuenca Austral produce gas, Minerales metalíferos son hierro, Minerales no metalíferos son caliza, Minerales no metalíferos son aluminio, Minerales no metalíferos son arcilla, Minerales no metalíferos son titanio, Minerales no metalíferos son fluorita, Combustibles se explota en Cuenca Austral, Cuenca Austral abarca Isla grande de Tierra del Fuego, exceptuando Zona Andina , Suroeste de Santa Cruz y Plataforma continental adyacente, Cuenca Neuquina es Mayor reserva petrolifera del país, Combustibles se explota en Cuenca del Golfo de San Jorge, Minerales metalíferos son plomo, Recursos Mineros se clasifican en Minerales metalíferos, Cuenca Neuquina abarca Noroeste de Rio Negro, La Pampa, Mendoza y Noroeste de Neuquén