WARNING:
JavaScript is turned OFF. None of the links on this concept map will
work until it is reactivated.
If you need help turning JavaScript On, click here.
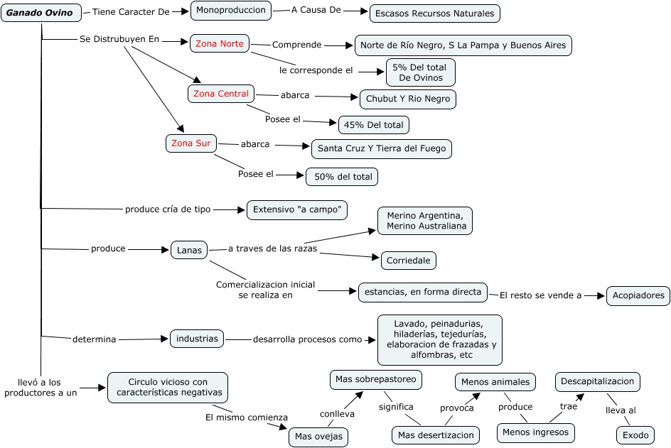
Este Cmap, tiene información relacionada con: Alonso-Polak (GANADERIA OVINA) 160 4º 1ª t.m, Mas sobrepastoreo significa Mas desertizacion, Zona Norte Comprende Norte de Río Negro, S La Pampa y Buenos Aires, Descapitalizacion lleva al Exodo, Menos animales produce Menos ingresos, Lanas a traves de las razas Corriedale, Lanas Comercializacion inicial se realiza en estancias, en forma directa, Monoproduccion A Causa De Escasos Recursos Naturales, Zona Central Posee el 45% Del total, Mas ovejas conlleva Mas sobrepastoreo, Zona Sur abarca Santa Cruz Y Tierra del Fuego, Circulo vicioso con características negativas El mismo comienza Mas ovejas, Zona Central abarca Chubut Y Rio Negro, Zona Norte le corresponde el 5% Del total De Ovinos, Zona Sur Posee el 50% del total, Ganado Ovino Tiene Caracter De Monoproduccion, industrias desarrolla procesos como Lavado, peinadurias, hiladerías, tejedurías, elaboracion de frazadas y alfombras, etc, Ganado Ovino llevó a los productores a un Circulo vicioso con características negativas, Ganado Ovino Se Distrubuyen En Zona Sur, Ganado Ovino produce Lanas, Ganado Ovino Se Distrubuyen En Zona Norte