Warning:
JavaScript is turned OFF. None of the links on this page will work until it is reactivated.
If you need help turning JavaScript On, click here.
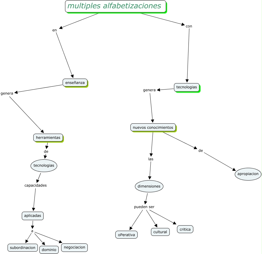
Este mapa conceptual tiene información relacionada a: Alfetizaciones Herminia Azinian, dimensiones pueden ser critica, multiples alfabetizaciones con tecnologias, aplicadas a negociacion, multiples alfabetizaciones en enseñanza, nuevos conocimientos de apropiacion, dimensiones pueden ser cultural, nuevos conocimientos las dimensiones, tecnologias capacidades aplicadas, aplicadas a dominio, herramientas de tecnologias