Warning:
JavaScript is turned OFF. None of the links on this page will work until it is reactivated.
If you need help turning JavaScript On, click here.
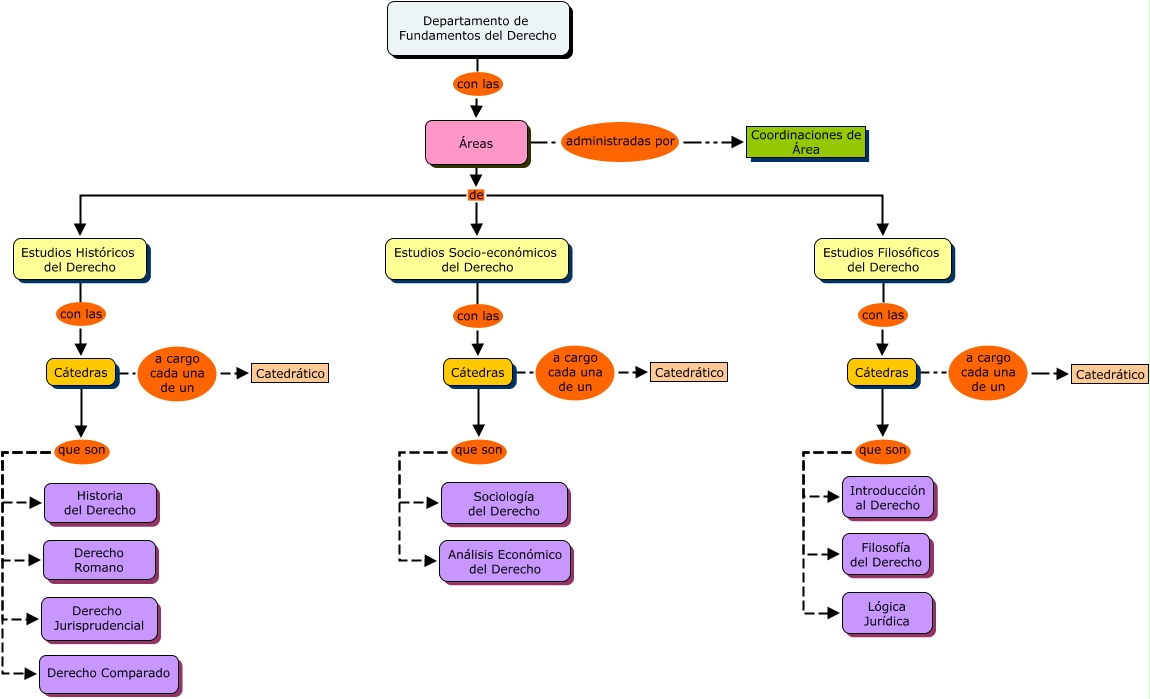
Este Cmap, tiene información relacionada con: Departamento de Fundamentos del Derecho, Cátedras que son Análisis Económico del Derecho, Cátedras a cargo cada una de un Catedrático, Cátedras que son Derecho Jurisprudencial, Estudios Socio-económicos del Derecho con las Cátedras, Áreas de Estudios Filosóficos del Derecho, Cátedras que son Derecho Comparado, Cátedras a cargo cada una de un Catedrático, Cátedras que son Sociología del Derecho, Áreas de Estudios Históricos del Derecho, Cátedras que son Filosofía del Derecho, Áreas administradas por Coordinaciones de Área, Cátedras que son Derecho Romano, Áreas de Estudios Socio-económicos del Derecho, Estudios Históricos del Derecho con las Cátedras, Cátedras a cargo cada una de un Catedrático, Cátedras que son Historia del Derecho, Cátedras que son Introducción al Derecho, Cátedras que son Lógica Jurídica, Departamento de Fundamentos del Derecho con las Áreas, Estudios Filosóficos del Derecho con las Cátedras