Warning:
JavaScript is turned OFF. None of the links on this page will work until it is reactivated.
If you need help turning JavaScript On, click here.
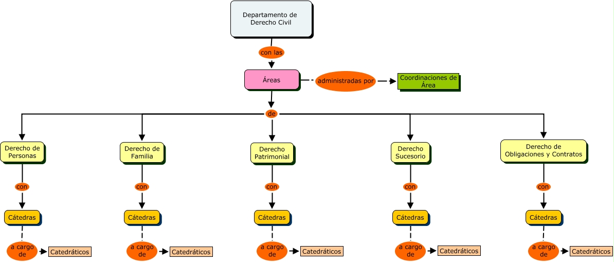
Este Cmap, tiene información relacionada con: Departamento de Derecho Civil, Áreas de Derecho de Personas, Cátedras a cargo de Catedráticos, Derecho Patrimonial con Cátedras, Cátedras a cargo de Catedráticos, Áreas de Derecho Sucesorio, Áreas de Derecho de Familia, Áreas administradas por Coordinaciones de Área, Derecho de Personas con Cátedras, Cátedras a cargo de Catedráticos, Cátedras a cargo de Catedráticos, Derecho de Obligaciones y Contratos con Cátedras, Departamento de Derecho Civil con las Áreas, Áreas de Derecho de Obligaciones y Contratos, Áreas de Derecho Patrimonial, Derecho de Familia con Cátedras, Derecho Sucesorio con Cátedras, Cátedras a cargo de Catedráticos