Warning:
JavaScript is turned OFF. None of the links on this page will work until it is reactivated.
If you need help turning JavaScript On, click here.
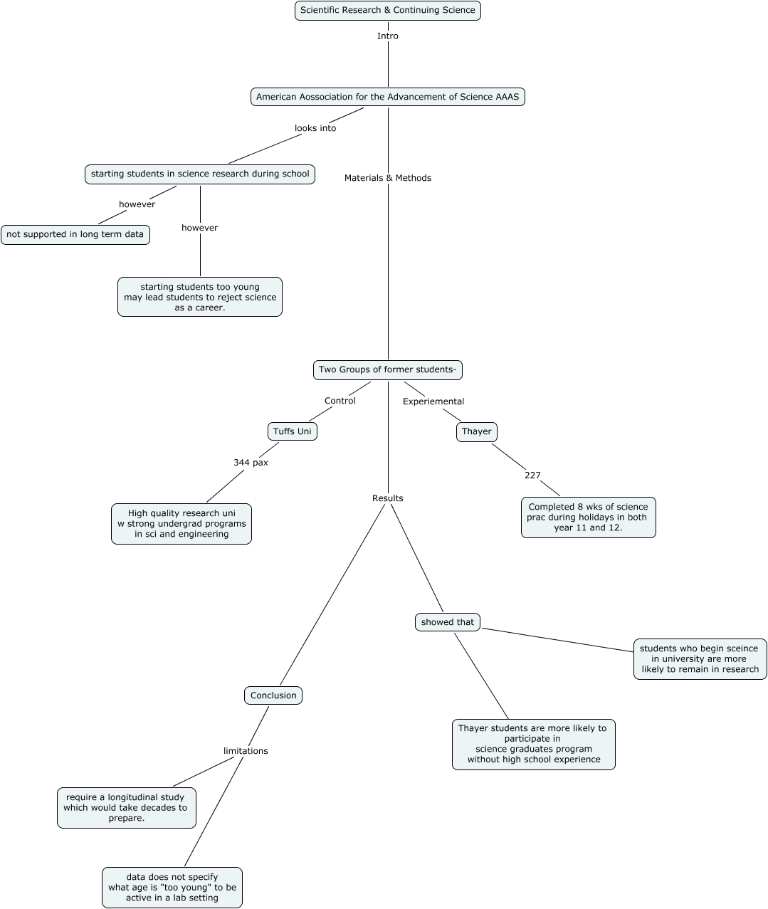
This Concept Map, created with IHMC CmapTools, has information related to: Research V Staying in Science, starting students in science research during school however starting students too young may lead students to reject science as a career., American Aossociation for the Advancement of Science AAAS looks into starting students in science research during school, Conclusion limitations require a longitudinal study which would take decades to prepare., Conclusion limitations data does not specify what age is "too young" to be active in a lab setting, Scientific Research & Continuing Science Intro American Aossociation for the Advancement of Science AAAS, Two Groups of former students- Experiemental Thayer, Thayer 227 Completed 8 wks of science prac during holidays in both year 11 and 12., Two Groups of former students- Results Conclusion, American Aossociation for the Advancement of Science AAAS Materials & Methods Two Groups of former students-, Two Groups of former students- Results showed that, starting students in science research during school however not supported in long term data, showed that ???? students who begin sceince in university are more likely to remain in research, Tuffs Uni 344 pax High quality research uni w strong undergrad programs in sci and engineering, showed that ???? Thayer students are more likely to participate in science graduates program without high school experience, Two Groups of former students- Control Tuffs Uni