Warning:
JavaScript is turned OFF. None of the links on this page will work until it is reactivated.
If you need help turning JavaScript On, click here.
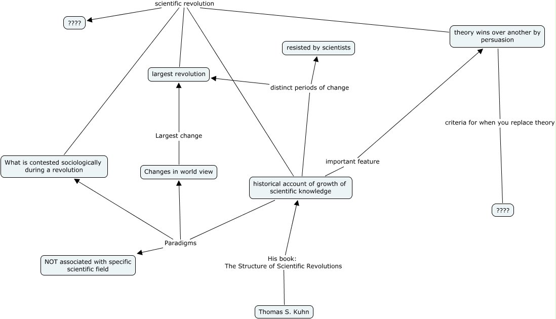
This Concept Map, created with IHMC CmapTools, has information related to: T.S. Kuhn week 7 by Dan, theory wins over another by persuasion criteria for when you replace theory ????, historical account of growth of scientific knowledge scientific revolution ????, largest revolution scientific revolution ????, historical account of growth of scientific knowledge important feature theory wins over another by persuasion, What is contested sociologically during a revolution scientific revolution ????, historical account of growth of scientific knowledge Paradigms NOT associated with specific scientific field, historical account of growth of scientific knowledge Paradigms Changes in world view, historical account of growth of scientific knowledge Paradigms What is contested sociologically during a revolution, Thomas S. Kuhn His book: The Structure of Scientific Revolutions historical account of growth of scientific knowledge, theory wins over another by persuasion scientific revolution ????, historical account of growth of scientific knowledge distinct periods of change resisted by scientists, Changes in world view Largest change largest revolution, historical account of growth of scientific knowledge distinct periods of change largest revolution