IHMC Public Cmaps (3)

        Users (create your own folder...)
            5007
            2008

                Final CMAPs
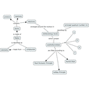
                Resources for Esther Dale's cellular respiration unit seventh grade life science
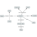
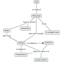
                Resources for Matter
                Trial CMAPs
                Bacterial Identification.cmap
                campbell and reese.jpg
                cellular respiration.cmap
                cem sim russell.cmap
                Climbing Video.url
                digital microscope.jpg
                education.cmap
                electron configuration.cmap
                Esther Dale's cellular respiration unit seventh grade life science.cmap
                Evolution Course.cmap
                Group.cmap
                Homies Website.url
                image.jpg
                Matter.cmap
                micro_setup_d70.jpg
                Na explosion.url
                Physical Science.cmap
                Science.cmap
                Science and Technology.cmap
                Simulation Cmap.cmap
                Technology 2.0.cmap
                Zelda.url