Warning:
JavaScript is turned OFF. None of the links on this page will work until it is reactivated.
If you need help turning JavaScript On, click here.
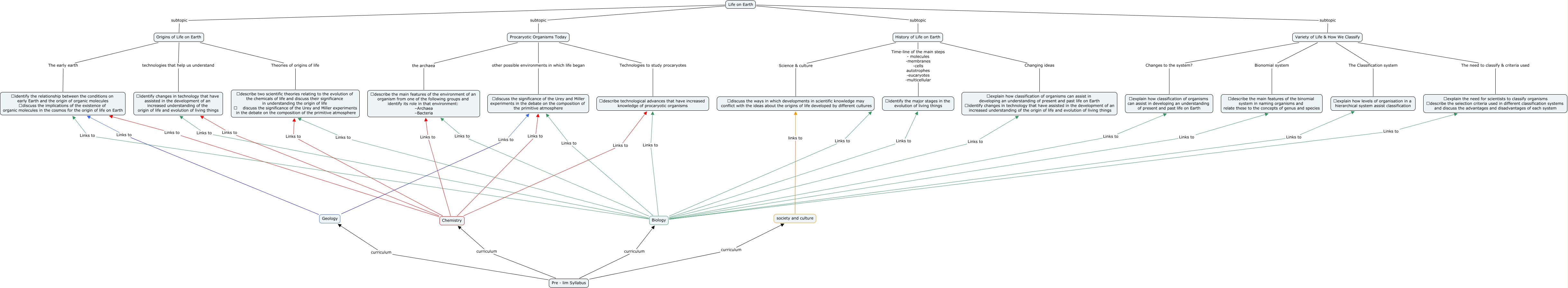
This Concept Map, created with IHMC CmapTools, has information related to: finished one, Life on Earth subtopic History of Life on Earth, Chemistry Links to describe technological advances that have increased knowledge of procaryotic organisms, Chemistry Links to identify changes in technology that have assisted in the development of an increased understanding of the origin of life and evolution of living things, Chemistry Links to identify the relationship between the conditions on early Earth and the origin of organic molecules discuss the implications of the existence of organic molecules in the cosmos for the origin of life on Earth, Life on Earth subtopic Origins of Life on Earth, Variety of Life & How We Classify Bionomial system describe the main features of the binomial system in naming organisms and relate these to the concepts of genus and species, Biology Links to explain how levels of organisation in a hierarchical system assist classification, Biology Links to identify the major stages in the evolution of living things, History of Life on Earth Science & culture discuss the ways in which developments in scientific knowledge may conflict with the ideas about the origins of life developed by different cultures, Life on Earth subtopic Procaryotic Organisms Today, Chemistry Links to describe the main features of the environment of an organism from one of the following groups and identify its role in that environment: – Archaea – Bacteria, Chemistry Links to describe two scientific theories relating to the evolution of the chemicals of life and discuss their significance in understanding the origin of life discuss the significance of the Urey and Miller experiments in the debate on the composition of the primitive atmosphere, Variety of Life & How We Classify The Classification system explain how levels of organisation in a hierarchical system assist classification, Chemistry Links to discuss the significance of the Urey and Miller experiments in the debate on the composition of the primitive atmosphere, Biology Links to identify the relationship between the conditions on early Earth and the origin of organic molecules discuss the implications of the existence of organic molecules in the cosmos for the origin of life on Earth, Procaryotic Organisms Today Technologies to study procaryotes describe technological advances that have increased knowledge of procaryotic organisms, History of Life on Earth Changing ideas explain how classification of organisms can assist in developing an understanding of present and past life on Earth identify changes in technology that have assisted in the development of an increased understanding of the origin of life and evolution of living things, Biology Links to describe technological advances that have increased knowledge of procaryotic organisms, Biology Links to discuss the ways in which developments in scientific knowledge may conflict with the ideas about the origins of life developed by different cultures, Biology Links to identify changes in technology that have assisted in the development of an increased understanding of the origin of life and evolution of living things