Warning:
JavaScript is turned OFF. None of the links on this page will work until it is reactivated.
If you need help turning JavaScript On, click here.
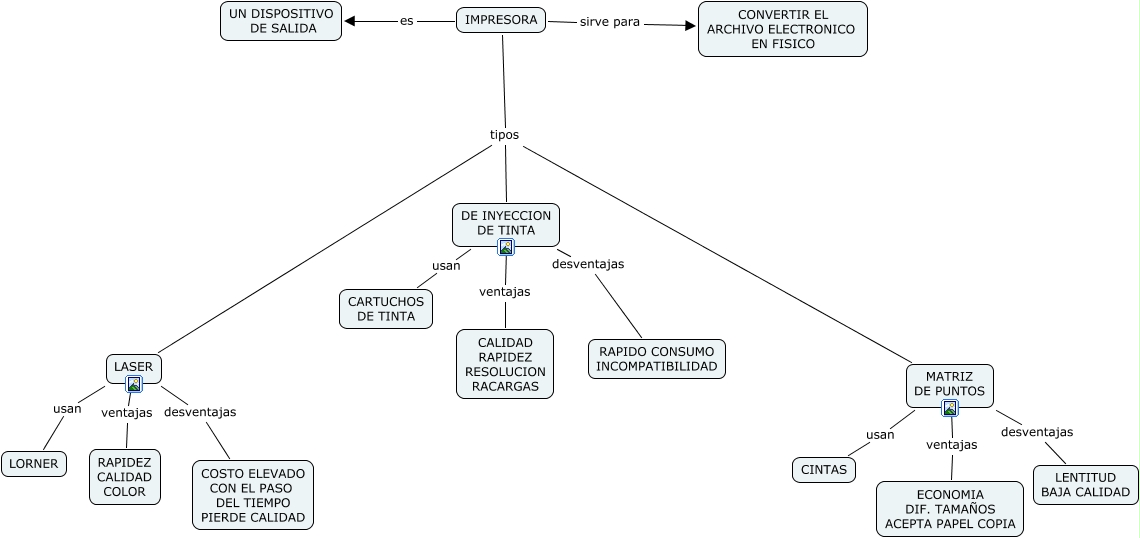
Este Cmap, tiene información relacionada con: IMPRESORA, DE INYECCION DE TINTA ventajas CALIDAD RAPIDEZ RESOLUCION RACARGAS, LASER ventajas RAPIDEZ CALIDAD COLOR, LASER usan LORNER, DE INYECCION DE TINTA desventajas RAPIDO CONSUMO INCOMPATIBILIDAD, LASER desventajas COSTO ELEVADO CON EL PASO DEL TIEMPO PIERDE CALIDAD, IMPRESORA es UN DISPOSITIVO DE SALIDA, DE INYECCION DE TINTA usan CARTUCHOS DE TINTA, IMPRESORA tipos MATRIZ DE PUNTOS, MATRIZ DE PUNTOS ventajas ECONOMIA DIF. TAMAÑOS ACEPTA PAPEL COPIA, MATRIZ DE PUNTOS usan CINTAS, IMPRESORA sirve para CONVERTIR EL ARCHIVO ELECTRONICO EN FISICO, IMPRESORA tipos DE INYECCION DE TINTA, MATRIZ DE PUNTOS desventajas LENTITUD BAJA CALIDAD, IMPRESORA tipos LASER