Warning:
JavaScript is turned OFF. None of the links on this page will work until it is reactivated.
If you need help turning JavaScript On, click here.
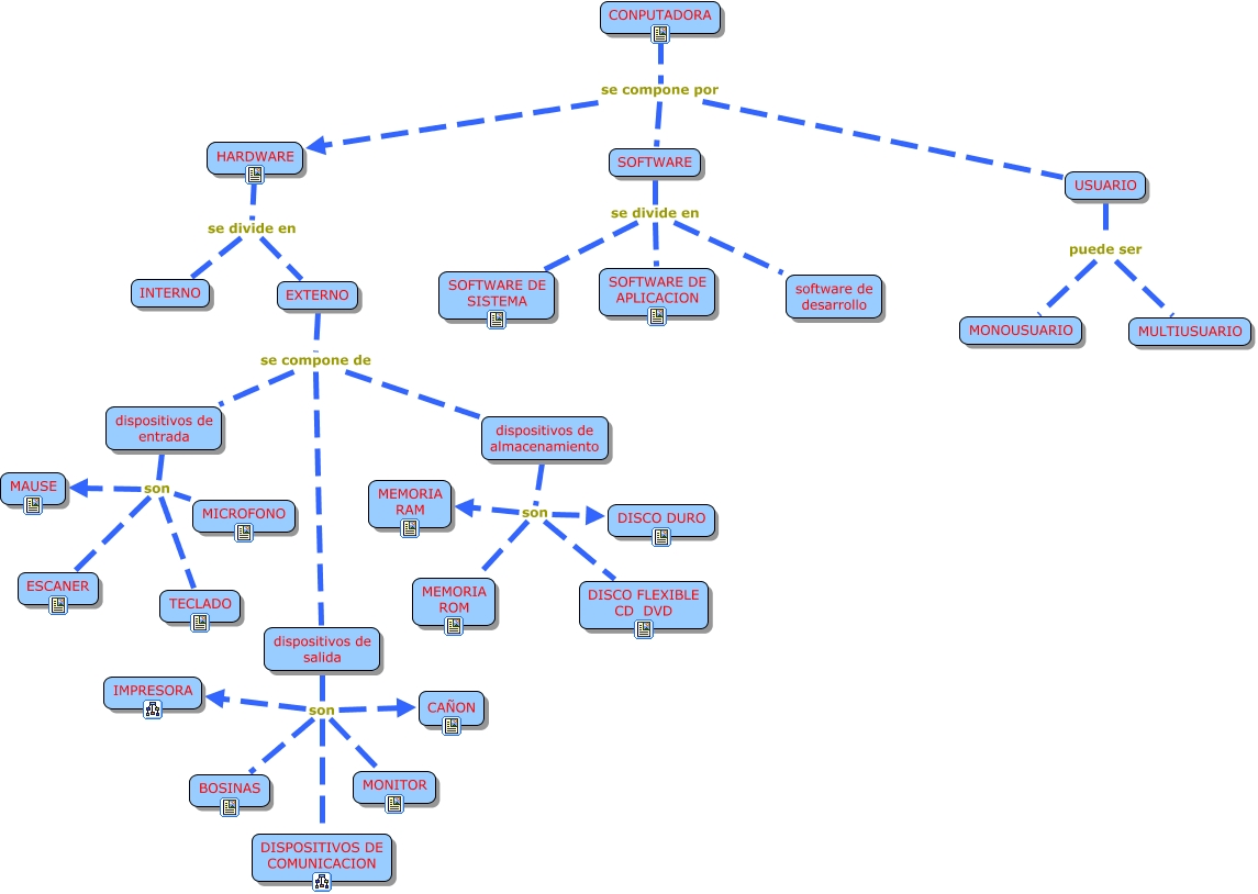
Este Cmap, tiene información relacionada con: mario cesar brenes cortes nl 6, USUARIO puede ser MULTIUSUARIO, HARDWARE se divide en EXTERNO, dispositivos de almacenamiento son MEMORIA ROM, dispositivos de entrada son MAUSE, CONPUTADORA se compone por USUARIO, dispositivos de entrada son ESCANER, dispositivos de almacenamiento son MEMORIA RAM, SOFTWARE se divide en software de desarrollo, dispositivos de almacenamiento son DISCO FLEXIBLE CD DVD, dispositivos de salida son BOSINAS, dispositivos de almacenamiento son DISCO DURO, EXTERNO se compone de dispositivos de entrada, dispositivos de salida son MONITOR, CONPUTADORA se compone por HARDWARE, CONPUTADORA se compone por SOFTWARE, dispositivos de salida son IMPRESORA, EXTERNO se compone de dispositivos de almacenamiento, dispositivos de salida son CAÑON, SOFTWARE se divide en SOFTWARE DE APLICACION, SOFTWARE se divide en SOFTWARE DE SISTEMA