Warning:
JavaScript is turned OFF. None of the links on this page will work until it is reactivated.
If you need help turning JavaScript On, click here.
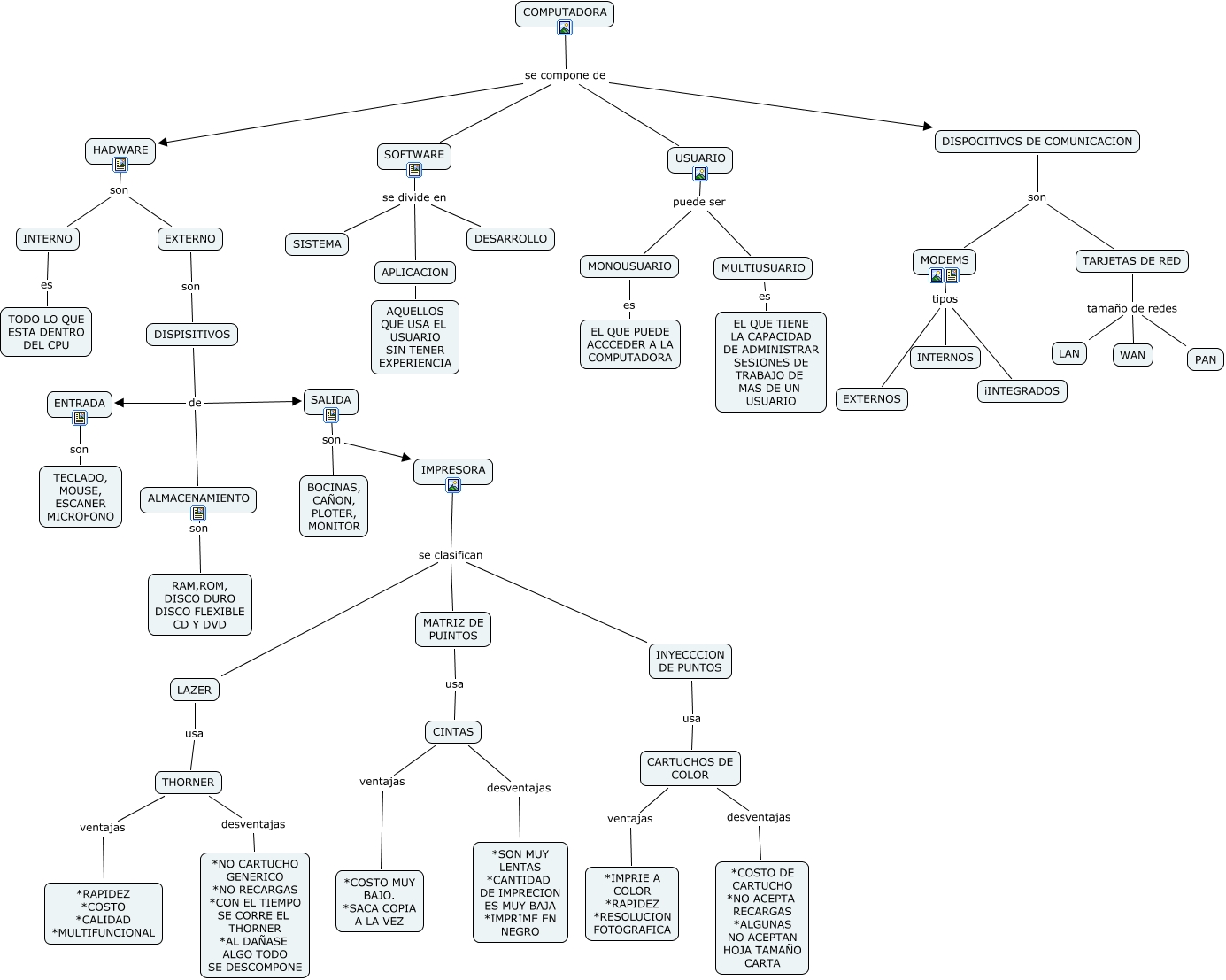
Este Cmap, tiene información relacionada con: maria fernanda rojas sanchez n.l.38 grupo 302, MULTIUSUARIO es EL QUE TIENE LA CAPACIDAD DE ADMINISTRAR SESIONES DE TRABAJO DE MAS DE UN USUARIO, TARJETAS DE RED tamaño de redes WAN, THORNER ventajas *RAPIDEZ *COSTO *CALIDAD *MULTIFUNCIONAL, USUARIO puede ser MULTIUSUARIO, TARJETAS DE RED tamaño de redes LAN, ALMACENAMIENTO son RAM,ROM, DISCO DURO DISCO FLEXIBLE CD Y DVD, APLICACION son AQUELLOS QUE USA EL USUARIO SIN TENER EXPERIENCIA, LAZER usa THORNER, CINTAS ventajas *COSTO MUY BAJO. *SACA COPIA A LA VEZ, EXTERNO son DISPISITIVOS, DISPISITIVOS de SALIDA, IMPRESORA se clasifican LAZER, COMPUTADORA se compone de HADWARE, DISPISITIVOS de ENTRADA, MONOUSUARIO es EL QUE PUEDE ACCCEDER A LA COMPUTADORA, CARTUCHOS DE COLOR ventajas *IMPRIE A COLOR *RAPIDEZ *RESOLUCION FOTOGRAFICA, MODEMS tipos iINTEGRADOS, HADWARE son EXTERNO, DISPOCITIVOS DE COMUNICACION son MODEMS, TARJETAS DE RED tamaño de redes PAN