Warning:
JavaScript is turned OFF. None of the links on this page will work until it is reactivated.
If you need help turning JavaScript On, click here.
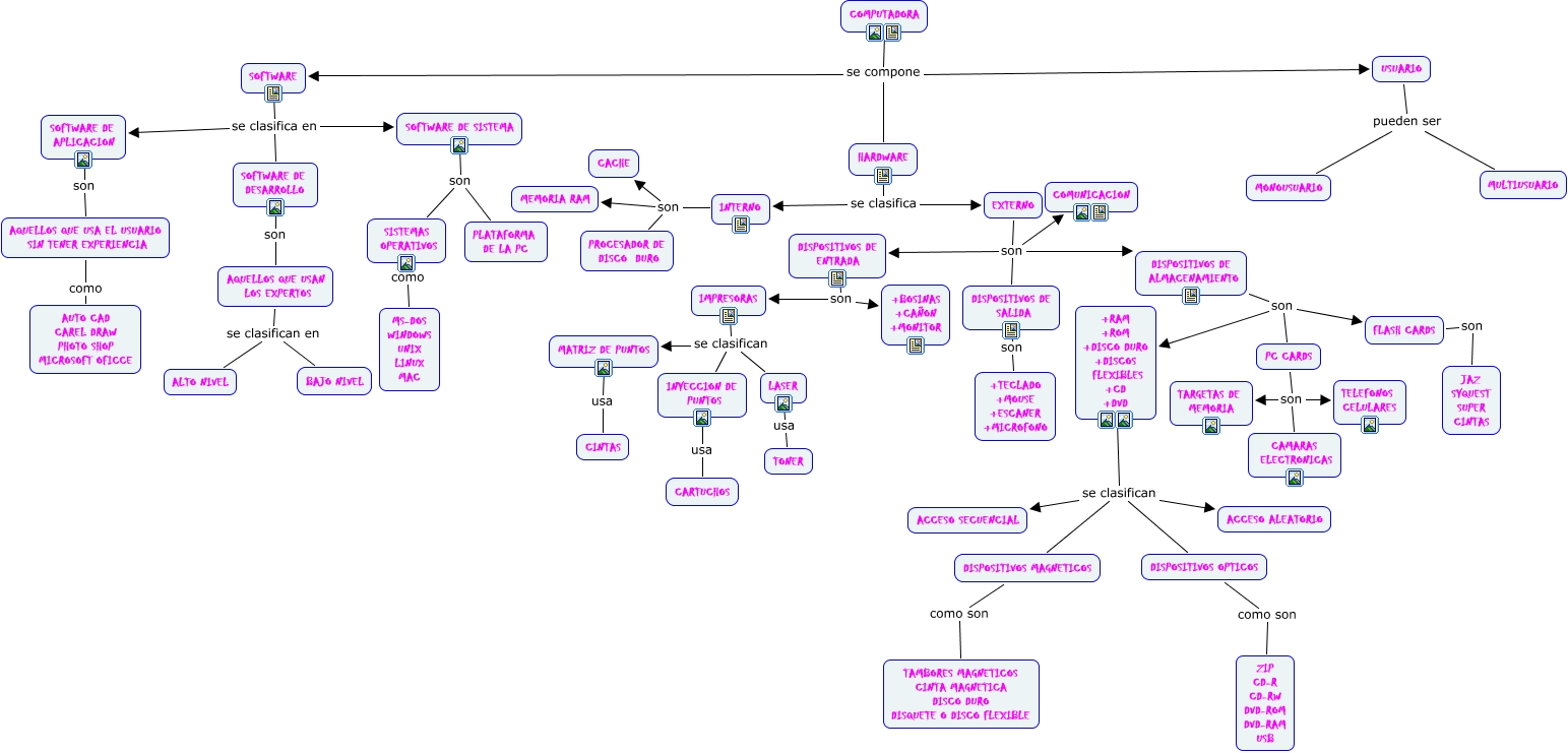
Este Cmap, tiene información relacionada con: MAPA TERMINADO, INTERNO son CACHE, INTERNO son MEMORIA RAM, DISPOSITIVOS DE ALMACENAMIENTO son PC CARDS, PC CARDS son TELEFONOS CELULARES, SOFTWARE DE SISTEMA son PLATAFORMA DE LA PC, USUARIO pueden ser MONOUSUARIO, SOFTWARE se clasifica en SOFTWARE DE DESARROLLO, IMPRESORAS se clasifican MATRIZ DE PUNTOS, AQUELLOS QUE USAN LOS EXPERTOS se clasifican en BAJO NIVEL, LASER usa TONER, PC CARDS son TARGETAS DE MEMORIA, MATRIZ DE PUNTOS usa CINTAS, SOFTWARE se clasifica en SOFTWARE DE SISTEMA, SISTEMAS OPERATIVOS como MS-DOS WINDOWS UNIX LINUX MAC, DISPOSITIVOS MAGNETICOS como son TAMBORES MAGNETICOS CINTA MAGNETICA DISCO DURO DISQUETE O DISCO FLEXIBLE, EXTERNO son COMUNICACION, EXTERNO son DISPOSITIVOS DE ALMACENAMIENTO, INYECCION DE PUNTOS usa CARTUCHOS, PC CARDS son CAMARAS ELECTRONICAS, +RAM +ROM +DISCO DURO +DISCOS FLEXIBLES +CD +DVD se clasifican DISPOSITIVOS MAGNETICOS