Warning:
JavaScript is turned OFF. None of the links on this page will work until it is reactivated.
If you need help turning JavaScript On, click here.
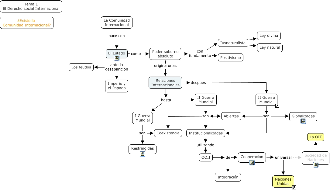
Este Cmap, tiene información relacionada con: Tema 1_La Comunidad Internacional, Cooperación universal Naciones Unidas, II Guerra Mundial son Abiertas, Iusnaturalista Ley natural, El Estado como Poder soberno absoluto, II Guerra Mundial son Institucionalizadas, Relaciones Internacionales hasta I Guerra Mundial, La Comunidad Internacional nace con El Estado, Poder soberno absoluto con fundamento Positivismo, OOII de Cooperación, El Estado ante la desaparición Imperio y el Papado, Institucionalizadas utilizando OOII, OOII de Integración, Poder soberno absoluto origina unas Relaciones Internacionales, Sociedad de Naciones La OIT, Poder soberno absoluto con fundamento Iusnaturalista, El Estado ante la desaparición Los feudos, Iusnaturalista Ley divina, Relaciones Internacionales hasta II Guerra Mundial, I Guerra Mundial son Coexistencia, Cooperación universal Sociedad de Naciones