Warning:
JavaScript is turned OFF. None of the links on this page will work until it is reactivated.
If you need help turning JavaScript On, click here.
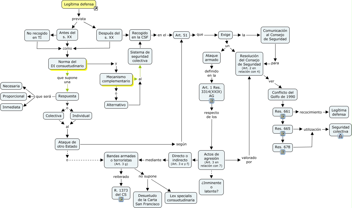
Este Cmap, tiene información relacionada con: Excepciones al uso de la fuerza, Exige la Comunicación al Consejo de Seguridad, Mecanismo complementario o Alternativo, Antes del s. XX No recogido en TI, Actos de agresión (Art. 3 en relación con 7) Directo o indirecto (Art. 3 e y f), Mecanismo complementario al Sistema de seguridad colectiva, Ataque armado definido en la Art. 1 Res. 3314(XXIX) AG, Res. 678 utilización Seguridad colectiva, Legítima defensa prevista Antes del s. XX, Resolución del Consejo de Seguridad (Art. 2 en relación con 4) ver Conflicto del Golfo de 1990, Respuesta que será Inmediata, Sistema de seguridad colectiva Recogido en la CSF, Conflicto del Golfo de 1990 Res. 661, Actos de agresión (Art. 3 en relación con 7) ¿Inminente o latente?, Exige un Ataque armado, Res. 661 recocimiento Legítima defensa, Respuesta o Colectiva, Ataque de otro Estado o Bandas armadas o terroristas (Art. 3 g), Norma del DI consuetudinario y Mecanismo complementario, Res. 665 utilización Seguridad colectiva, Antes del s. XX como Norma del DI consuetudinario