Warning:
JavaScript is turned OFF. None of the links on this page will work until it is reactivated.
If you need help turning JavaScript On, click here.
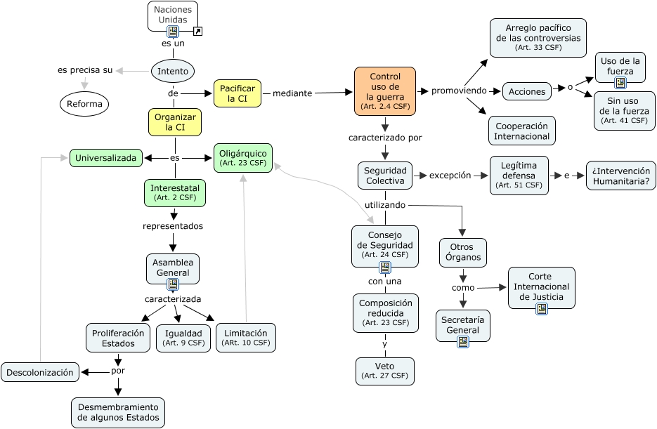
Este Cmap, tiene información relacionada con: Tema 1_Naciones Unidas, Acciones o Uso de la fuerza, Control uso de la guerra (Art. 2.4 CSF) promoviendo Arreglo pacífico de las controversias (Art. 33 CSF), Asamblea General caracterizada Limitación (ARt. 10 CSF), Proliferación Estados por Descolonización, Acciones o Sin uso de la fuerza (Art. 41 CSF), Proliferación Estados por Desmembramiento de algunos Estados, Asamblea General caracterizada Igualdad (Art. 9 CSF), Interestatal (Art. 2 CSF) representados Asamblea General, Intento es precisa su Reforma, Control uso de la guerra (Art. 2.4 CSF) promoviendo Acciones, Pacificar la CI mediante Control uso de la guerra (Art. 2.4 CSF), Seguridad Colectiva utilizando Consejo de Seguridad (Art. 24 CSF), Naciones Unidas es un Intento, Legítima defensa (Art. 51 CSF) e ¿Intervención Humanitaria?, Intento de Pacificar la CI, Consejo de Seguridad (Art. 24 CSF) con una Composición reducida (Art. 23 CSF), Descolonización Universalizada, Otros Órganos como Corte Internacional de Justicia, Consejo de Seguridad (Art. 24 CSF) Oligárquico (Art. 23 CSF), Composición reducida (Art. 23 CSF) y Veto (Art. 27 CSF)