Warning:
JavaScript is turned OFF. None of the links on this page will work until it is reactivated.
If you need help turning JavaScript On, click here.
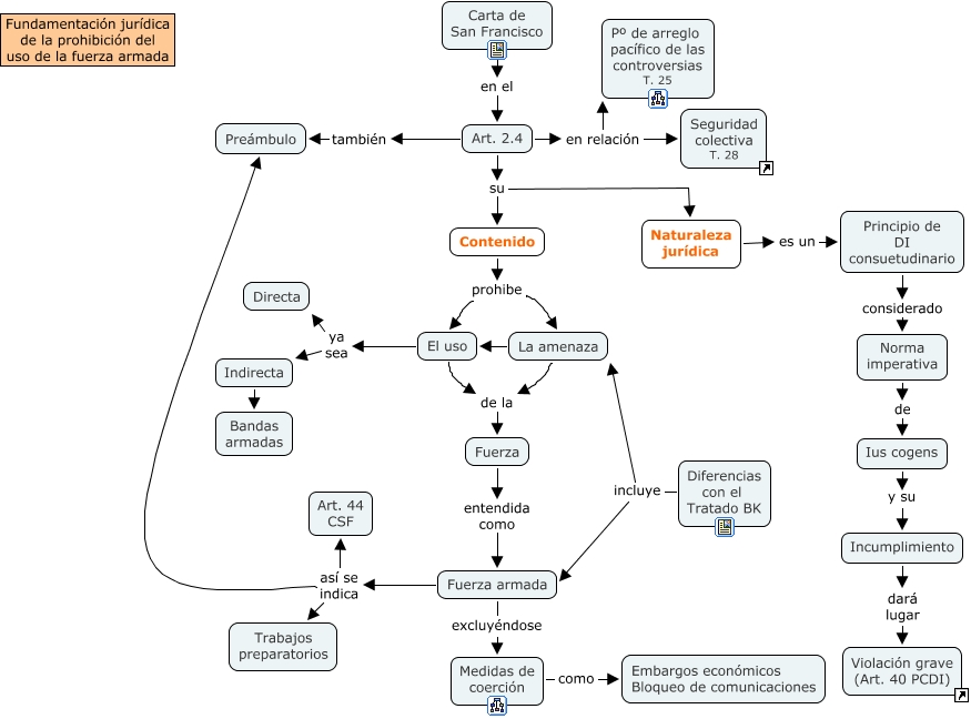
Este Cmap, tiene información relacionada con: El articulo 2_4 de la Carta de San Francisco, Contenido prohibe El uso, Fuerza armada así se indica Art. 44 CSF, Diferencias con el Tratado BK incluye Fuerza armada, El uso de la Fuerza, Fuerza entendida como Fuerza armada, Contenido prohibe La amenaza, Medidas de coerción como Embargos económicos Bloqueo de comunicaciones, Norma imperativa de Ius cogens, Indirecta Bandas armadas, Incumplimiento dará lugar Violación grave (Art. 40 PCDI), Fuerza armada excluyéndose Medidas de coerción, Art. 2.4 su Contenido, El uso ya sea Directa, Fuerza armada así se indica Preámbulo, La amenaza de la Fuerza, El uso ya sea Indirecta, Naturaleza jurídica es un Principio de DI consuetudinario, Carta de San Francisco en el Art. 2.4, Art. 2.4 su Naturaleza jurídica, Art. 2.4 en relación Pº de arreglo pacífico de las controversias T. 25