WARNING:
JavaScript is turned OFF. None of the links on this concept map will
work until it is reactivated.
If you need help turning JavaScript On, click here.
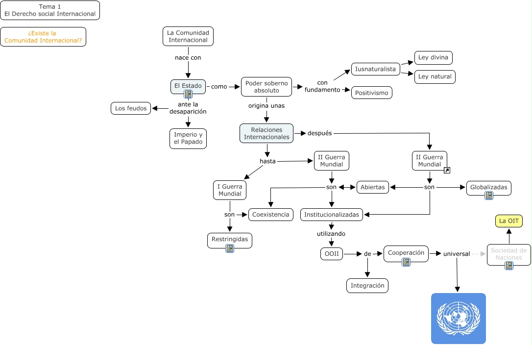
Este Cmap, tiene información relacionada con: Tema 1_La Comunidad Internacional, Cooperación universal, El Estado como Poder soberno absoluto, Iusnaturalista Ley natural, II Guerra Mundial son Abiertas, Relaciones Internacionales hasta I Guerra Mundial, II Guerra Mundial son Institucionalizadas, Poder soberno absoluto con fundamento Positivismo, La Comunidad Internacional nace con El Estado, OOII de Cooperación, El Estado ante la desaparición Imperio y el Papado, OOII de Integración, Institucionalizadas utilizando OOII, Poder soberno absoluto origina unas Relaciones Internacionales, Sociedad de Naciones La OIT, Poder soberno absoluto con fundamento Iusnaturalista, I Guerra Mundial son Coexistencia, Relaciones Internacionales hasta II Guerra Mundial, Iusnaturalista Ley divina, El Estado ante la desaparición Los feudos, Cooperación universal Sociedad de Naciones