Warning:
JavaScript is turned OFF. None of the links on this page will work until it is reactivated.
If you need help turning JavaScript On, click here.
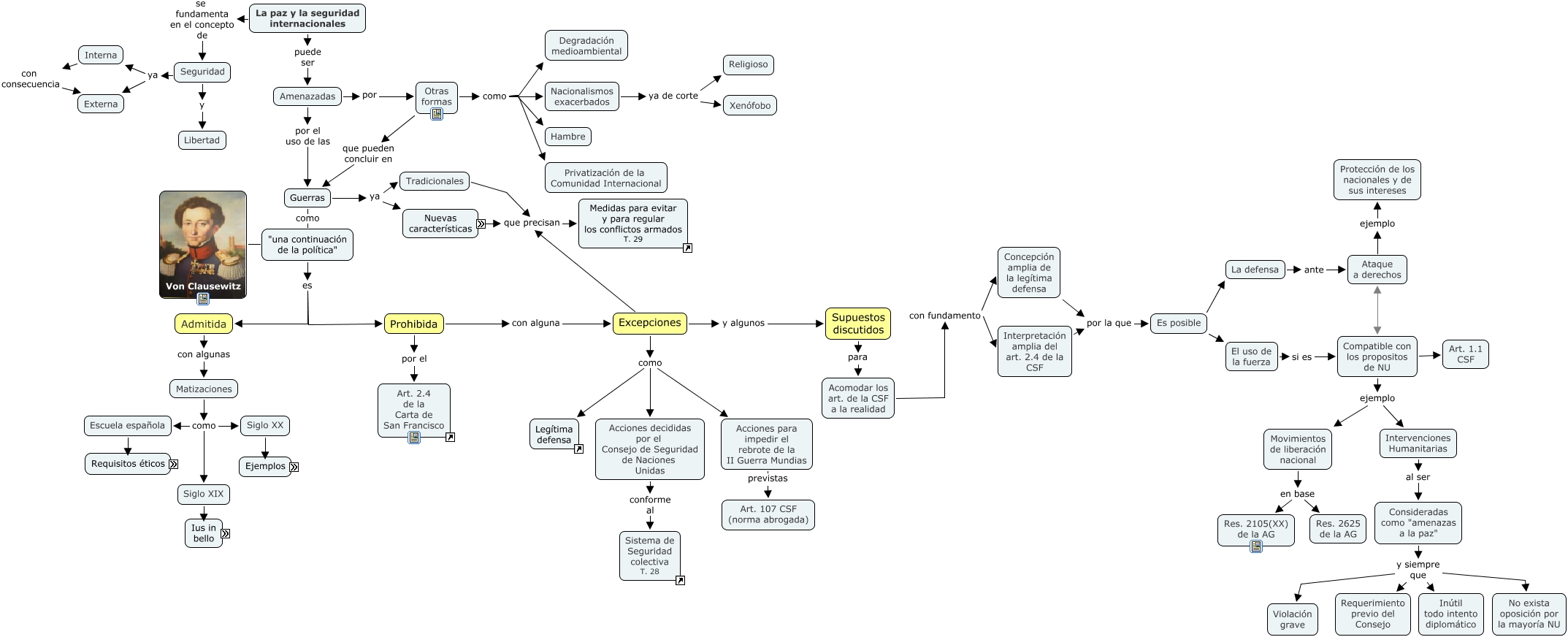
Este Cmap, tiene información relacionada con: La prohibicion del uso de la fuerza_introduccion, Consideradas como "amenazas a la paz" y siempre que Requerimiento previo del Consejo, El uso de la fuerza si es Compatible con los propositos de NU, Acomodar los art. de la CSF a la realidad con fundamento Concepción amplia de la legítima defensa, "una continuación de la política" es Prohibida, Amenazadas por Otras formas, Requisitos éticos debe ser Ante una violación del Derecho, Compatible con los propositos de NU ejemplo Movimientos de liberación nacional, Acciones para impedir el rebrote de la II Guerra Mundias previstas Art. 107 CSF (norma abrogada), Interna con consecuencia Externa, La paz y la seguridad internacionales puede ser Amenazadas, Normas para evitar "daños innecesarios" no se aplican Guerras coloniales, Amenazadas por el uso de las Guerras, Normas para evitar "daños innecesarios" aplicable solo Naciones civilizadas, Nacionalismos exacerbados ya de corte Xenófobo, Seguridad ya Externa, Ataque a derechos ejemplo Protección de los nacionales y de sus intereses, Guerras como "una continuación de la política", Compatible con los propositos de NU Art. 1.1 CSF, Seguridad ya Interna, Supuestos discutidos para Acomodar los art. de la CSF a la realidad