Warning:
JavaScript is turned OFF. None of the links on this page will work until it is reactivated.
If you need help turning JavaScript On, click here.
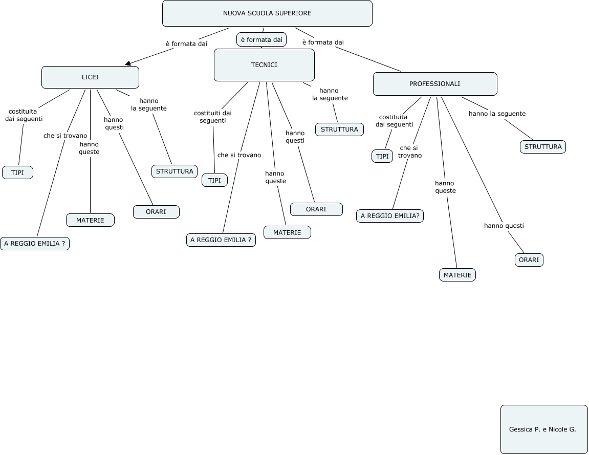
Questa Cmap, creata con IHMC CmapTools, contiene informazioni relative a: gruppo 4 gessica nicole, PROFESSIONALI hanno questi ORARI, PROFESSIONALI hanno la seguente STRUTTURA, PROFESSIONALI hanno queste MATERIE, NUOVA SCUOLA SUPERIORE è formata dai LICEI, LICEI hanno questi ORARI, TECNICI hanno la seguente STRUTTURA, TECNICI costituiti dai seguenti TIPI, LICEI costituita dai seguenti TIPI, LICEI hanno queste MATERIE, PROFESSIONALI costituita dai seguenti TIPI, PROFESSIONALI che si trovano A REGGIO EMILIA?, TECNICI che si trovano A REGGIO EMILIA ?, NUOVA SCUOLA SUPERIORE è formata dai PROFESSIONALI, NUOVA SCUOLA SUPERIORE TECNICI, LICEI hanno la seguente STRUTTURA, LICEI che si trovano A REGGIO EMILIA ?, TECNICI hanno queste MATERIE, TECNICI hanno questi ORARI