Warning:
JavaScript is turned OFF. None of the links on this page will work until it is reactivated.
If you need help turning JavaScript On, click here.
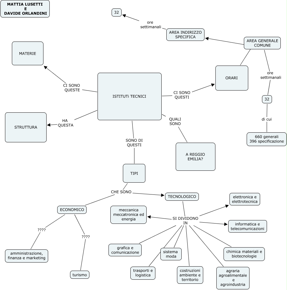
Questa Cmap, creata con IHMC CmapTools, contiene informazioni relative a: ISTITUTO TECNISO MATTIA E DAVIDE O GRUPPO 3, TIPI CHE SONO TECNOLOGICO, ORARI ???? AREA GENERALE COMUNE, TECNOLOGICO SI DIVIDONO IN agraria agroalimentale e agroindustria, TECNOLOGICO SI DIVIDONO IN sistema moda, AREA GENERALE COMUNE ore settimanali 32, TECNOLOGICO SI DIVIDONO IN meccanica meccatronica ed energia, ISTITUTi TECNICI HA QUESTA STRUTTURA, ISTITUTi TECNICI QUALI SONO A REGGIO EMILIA?, ISTITUTi TECNICI CI SONO QUESTI ORARI, ECONOMICO ???? amministrazione, finanza e marketing, AREA INDIRIZZO SPECIFICA ore settimanali 32, TECNOLOGICO SI DIVIDONO IN costruzioni ambiente e territorio, ORARI ???? AREA INDIRIZZO SPECIFICA, 32 di cui 660 generali 396 specificazione, TIPI CHE SONO ECONOMICO, ISTITUTi TECNICI CI SONO QUESTE MATERIE, ISTITUTi TECNICI SONO DI QUESTI TIPI, TECNOLOGICO SI DIVIDONO IN elettronica e elettrotecnica, TECNOLOGICO SI DIVIDONO IN trasporti e logistica, TECNOLOGICO SI DIVIDONO IN grafica e comunicazione