Warning:
JavaScript is turned OFF. None of the links on this page will work until it is reactivated.
If you need help turning JavaScript On, click here.
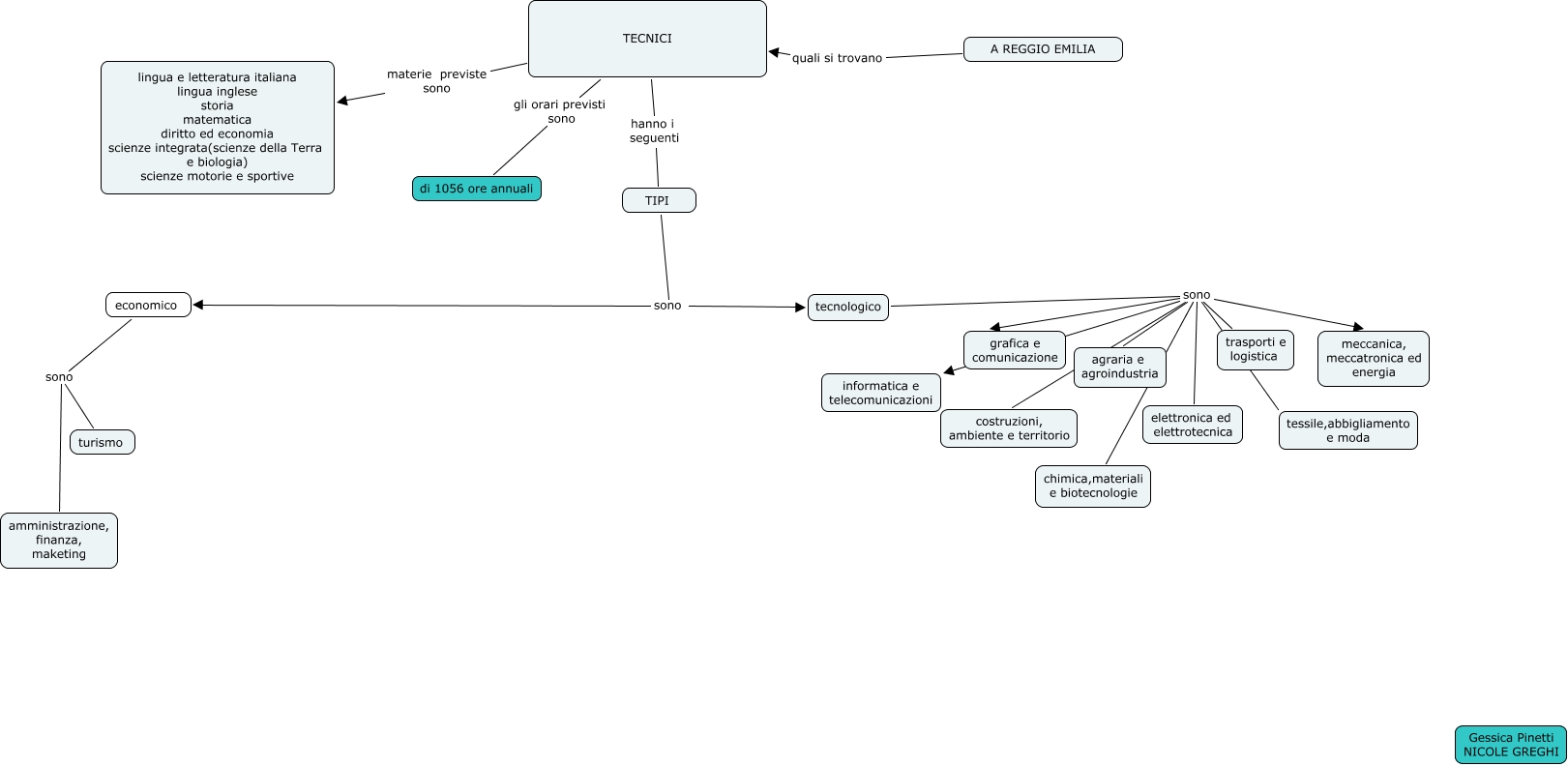
Questa Cmap, creata con IHMC CmapTools, contiene informazioni relative a: cmap 2 gruppo 4 gessica e nicole, economico sono amministrazione, finanza, maketing, tecnologico sono elettronica ed elettrotecnica, TECNICI gli orari previsti sono di 1056 ore annuali, TECNICI hanno i seguenti TIPI, tecnologico sono grafica e comunicazione, tecnologico sono tessile,abbigliamento e moda, tecnologico sono trasporti e logistica, tecnologico sono chimica,materiali e biotecnologie, A REGGIO EMILIA quali si trovano TECNICI, TECNICI materie previste sono lingua e letteratura italiana lingua inglese storia matematica diritto ed economia scienze integrata(scienze della Terra e biologia) scienze motorie e sportive, TIPI sono economico, tecnologico sono costruzioni, ambiente e territorio, economico sono turismo, tecnologico sono meccanica, meccatronica ed energia, tecnologico sono agraria e agroindustria, TIPI sono tecnologico, tecnologico sono informatica e telecomunicazioni