Warning:
JavaScript is turned OFF. None of the links on this page will work until it is reactivated.
If you need help turning JavaScript On, click here.
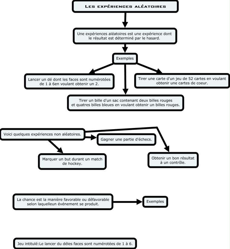
Cette carte conceptuelle, cree avec IHMC CmapTools, contient des informations liees a : les expériences aléatoires_Benjamin Gagné, La chance est la manière favorable ou défavorable selon laquelleun événement se produit. Exemples, Voici quelques expériences non aléatoires. Marquer un but durant un match de hockey., Une expériences aléatoires est une expérience dont le résultat est déterminé par le hasard. Exemples, Exemples Tirer un bille d'un sac contenant deux billes rouges et quatres billes bleues en voulant obtenir un billes rouges., Voici quelques expériences non aléatoires. Gagner une partie d'échecs., Exemples Tirer une carte d'un jeu de 52 cartes en voulant obtenir une cartes de coeur., Les expériences aléatoires Une expériences aléatoires est une expérience dont le résultat est déterminé par le hasard., Voici quelques expériences non aléatoires. Obtenir un bon résultat à un contrôle., Exemples Lancer un dé dont les faces sont numérotées de 1 à 6en voulant obtenir un 2.