Warning:
JavaScript is turned OFF. None of the links on this page will work until it is reactivated.
If you need help turning JavaScript On, click here.
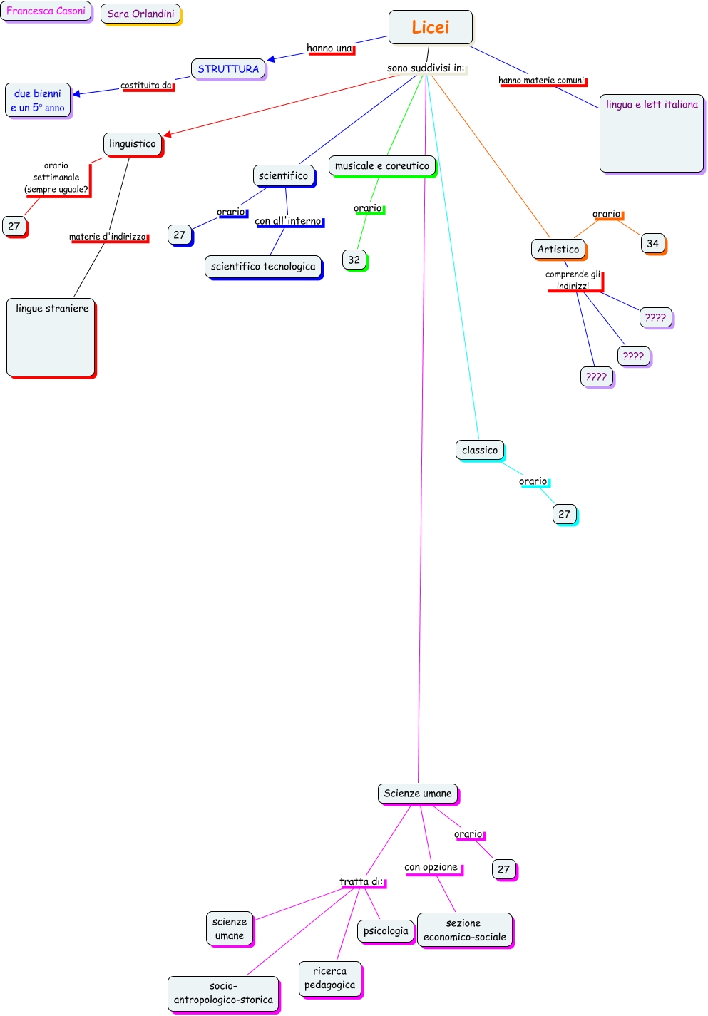
Questa Cmap, creata con IHMC CmapTools, contiene informazioni relative a: gruppo 1 mappa liceo sarao fra caso, musicale e coreutico orario 32, Licei sono suddivisi in: musicale e coreutico, Scienze umane tratta di: socio- antropologico-storica, STRUTTURA costituita da due bienni e un 5° anno, Scienze umane tratta di: scienze umane, scientifico orario 27, Licei sono suddivisi in: linguistico, scientifico con all'interno scientifico tecnologica, Scienze umane orario 27, Licei sono suddivisi in: classico, Licei hanno materie comuni lingua e lett italiana, Scienze umane con opzione sezione economico-sociale, Artistico comprende gli indirizzi ????, linguistico orario settimanale (sempre uguale? 27, Artistico comprende gli indirizzi ????, Licei hanno una STRUTTURA, Scienze umane tratta di: ricerca pedagogica, Licei sono suddivisi in: Scienze umane, Scienze umane tratta di: psicologia, Licei sono suddivisi in: Artistico