Warning:
JavaScript is turned OFF. None of the links on this page will work until it is reactivated.
If you need help turning JavaScript On, click here.
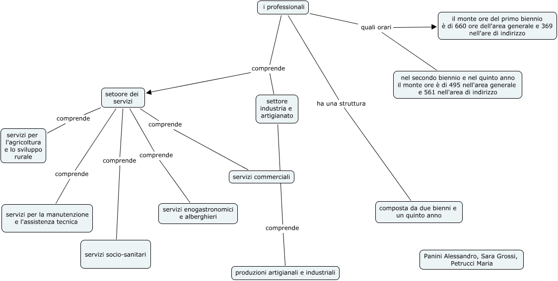
Questa Cmap, creata con IHMC CmapTools, contiene informazioni relative a: cmaps scuole superiori professionali gabbo e panni, setoore dei servizi comprende servizi enogastronomici e alberghieri, settore industria e artigianato comprende produzioni artigianali e industriali, setoore dei servizi comprende servizi socio-sanitari, setoore dei servizi comprende servizi per la manutenzione e l'assistenza tecnica, setoore dei servizi comprende servizi commerciali, setoore dei servizi comprende servizi per l'agricoltura e lo sviluppo rurale, i professionali comprende settore industria e artigianato, i professionali ha una struttura composta da due bienni e un quinto anno, i professionali quali orari il monte ore del primo biennio è di 660 ore dell'area generale e 369 nell'are di indirizzo, i professionali comprende setoore dei servizi, i professionali quali orari nel secondo biennio e nel quinto anno il monte ore è di 495 nell'area generale e 561 nell'area di indirizzo