Warning:
JavaScript is turned OFF. None of the links on this page will work until it is reactivated.
If you need help turning JavaScript On, click here.
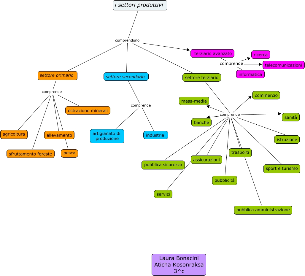
Questa Cmap, creata con IHMC CmapTools, contiene informazioni relative a: mappa settori laura bonacini, settore secondario comprende artigianato di produzione, settore terziario comprende mass-media, i settori produttivi comprendono settore secondario, settore terziario comprende sport e turismo, settore primario comprende estrazione minerali, settore primario comprende pesca, settore terziario comprende commercio, settore primario comprende sfruttamento foreste, settore primario comprende agricoltura, settore terziario comprende banche, settore terziario comprende trasporti, settore terziario comprende istruzione, settore terziario comprende assicurazioni, settore terziario comprende servizi, settore primario comprende allevamento, i settori produttivi comprendono settore terziario, terziario avanzato comprende informatica, i settori produttivi comprendono terziario avanzato, i settori produttivi comprendono settore primario, terziario avanzato comprende telecomunicazioni