Warning:
JavaScript is turned OFF. None of the links on this page will work until it is reactivated.
If you need help turning JavaScript On, click here.
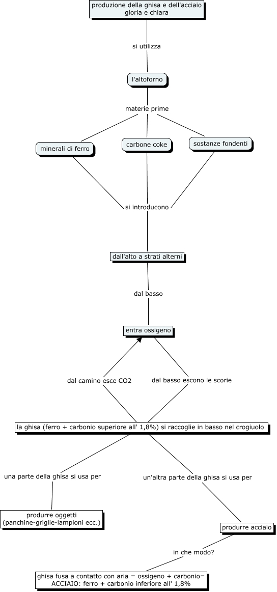
Questa Cmap, creata con IHMC CmapTools, contiene informazioni relative a: mappa ghisa chiara zanni!, la ghisa (ferro + carbonio superiore all' 1,8%) si raccoglie in basso nel crogiuolo un'altra parte della ghisa si usa per produrre acciaio, sostanze fondenti si introducono dall'alto a strati alterni, produrre acciaio in che modo? ghisa fusa a contatto con aria = ossigeno + carbonio= ACCIAIO: ferro + carbonio inferiore all' 1,8%, l'altoforno materie prime sostanze fondenti, carbone coke si introducono dall'alto a strati alterni, produzione della ghisa e dell'acciaio gloria e chiara si utilizza l'altoforno, l'altoforno materie prime carbone coke, la ghisa (ferro + carbonio superiore all' 1,8%) si raccoglie in basso nel crogiuolo una parte della ghisa si usa per produrre oggetti (panchine-griglie-lampioni ecc.), la ghisa (ferro + carbonio superiore all' 1,8%) si raccoglie in basso nel crogiuolo dal camino esce CO2 entra ossigeno, entra ossigeno dal basso escono le scorie la ghisa (ferro + carbonio superiore all' 1,8%) si raccoglie in basso nel crogiuolo, minerali di ferro si introducono dall'alto a strati alterni, dall'alto a strati alterni dal basso entra ossigeno, l'altoforno materie prime minerali di ferro