Warning:
JavaScript is turned OFF. None of the links on this page will work until it is reactivated.
If you need help turning JavaScript On, click here.
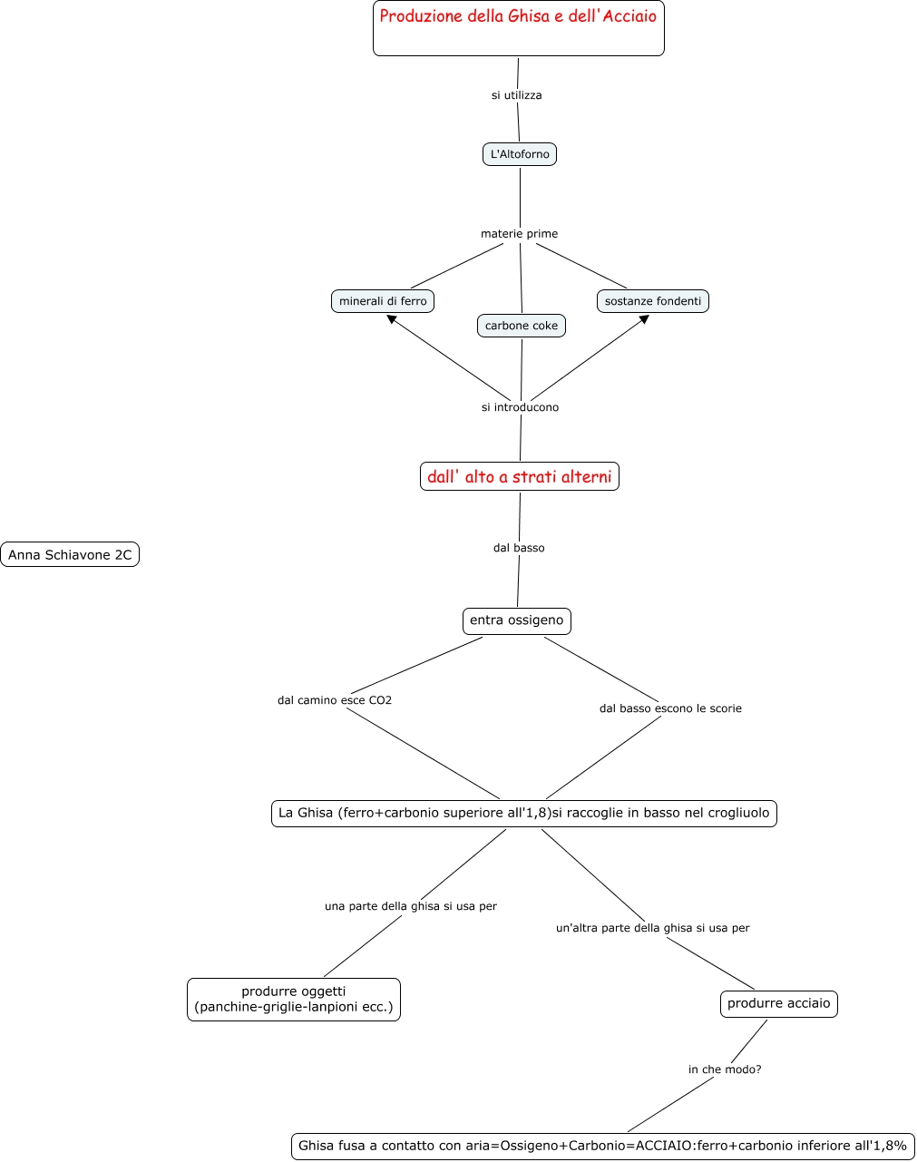
Questa Cmap, creata con IHMC CmapTools, contiene informazioni relative a: mappa ghisa Anna, Produzione della Ghisa e dell'Acciaio si utilizza L'Altoforno, L'Altoforno materie prime carbone coke, produrre acciaio in che modo? Ghisa fusa a contatto con aria=Ossigeno+Carbonio=ACCIAIO:ferro+carbonio inferiore all'1,8%, La Ghisa (ferro+carbonio superiore all'1,8)si raccoglie in basso nel crogliuolo un'altra parte della ghisa si usa per produrre acciaio, carbone coke si introducono sostanze fondenti, La Ghisa (ferro+carbonio superiore all'1,8)si raccoglie in basso nel crogliuolo una parte della ghisa si usa per produrre oggetti (panchine-griglie-lanpioni ecc.), dall' alto a strati alterni dal basso entra ossigeno, carbone coke si introducono minerali di ferro, carbone coke si introducono dall' alto a strati alterni, entra ossigeno dal camino esce CO2 La Ghisa (ferro+carbonio superiore all'1,8)si raccoglie in basso nel crogliuolo, entra ossigeno dal basso escono le scorie La Ghisa (ferro+carbonio superiore all'1,8)si raccoglie in basso nel crogliuolo, L'Altoforno materie prime minerali di ferro, L'Altoforno materie prime sostanze fondenti