Warning:
JavaScript is turned OFF. None of the links on this page will work until it is reactivated.
If you need help turning JavaScript On, click here.
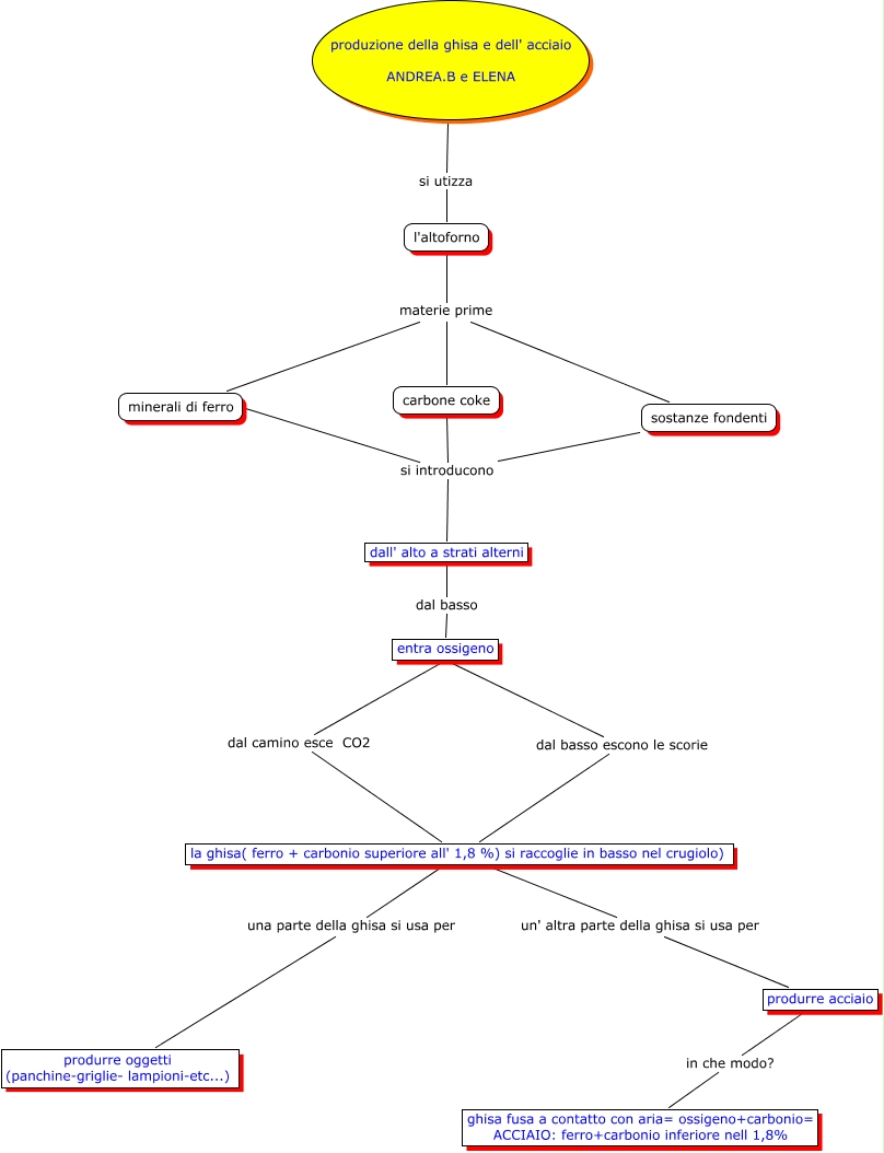
Questa Cmap, creata con IHMC CmapTools, contiene informazioni relative a: mappa ghisa elena, carbone coke si introducono minerali di ferro, la ghisa( ferro + carbonio superiore all' 1,8 %) si raccoglie in basso nel crugiolo) un' altra parte della ghisa si usa per produrre acciaio, la ghisa( ferro + carbonio superiore all' 1,8 %) si raccoglie in basso nel crugiolo) una parte della ghisa si usa per produrre oggetti (panchine-griglie- lampioni-etc...), dall' alto a strati alterni dal basso entra ossigeno, produzione della ghisa e dell' acciaio ANDREA.B e ELENA si utizza l'altoforno, l'altoforno materie prime minerali di ferro, carbone coke si introducono dall' alto a strati alterni, la ghisa( ferro + carbonio superiore all' 1,8 %) si raccoglie in basso nel crugiolo) dal basso escono le scorie entra ossigeno, produrre acciaio in che modo? ghisa fusa a contatto con aria= ossigeno+carbonio= ACCIAIO: ferro+carbonio inferiore nell 1,8%, la ghisa( ferro + carbonio superiore all' 1,8 %) si raccoglie in basso nel crugiolo) dal camino esce CO2 entra ossigeno, l'altoforno materie prime sostanze fondenti, l'altoforno materie prime carbone coke, carbone coke si introducono sostanze fondenti