Warning:
JavaScript is turned OFF. None of the links on this page will work until it is reactivated.
If you need help turning JavaScript On, click here.
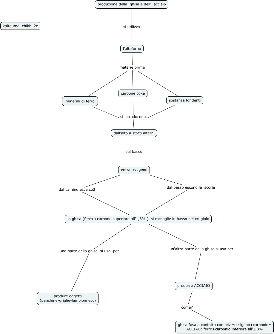
Questa Cmap, creata con IHMC CmapTools, contiene informazioni relative a: mappa ghisa kaltoume, minerali di ferro si introducono dall'alto a strati alterni, la ghisa (ferro +carbone superiore all'1,8% ) si raccoglie in basso nel crugiolo un'altra parte della ghisa si usa per produrre ACCIAIO, l'altoforno materie prime sostanze fondenti, sostanze fondenti si introducono dall'alto a strati alterni, entra ossigeno dal basso escono le scorie la ghisa (ferro +carbone superiore all'1,8% ) si raccoglie in basso nel crugiolo, entra ossigeno dal camino esce co2 la ghisa (ferro +carbone superiore all'1,8% ) si raccoglie in basso nel crugiolo, carbone coke si introducono dall'alto a strati alterni, produzione della ghisa e dell' acciaio si utilizza l'altoforno, l'altoforno materie prime minerali di ferro, l'altoforno materie prime carbone coke, la ghisa (ferro +carbone superiore all'1,8% ) si raccoglie in basso nel crugiolo una parte della ghisa si usa per produre oggetti (panchine-griglie-lampioni ecc), produrre ACCIAIO come? ghisa fusa a contatto con aria=ossigeno+carbonio= ACCIAO: ferro+carbonio inferiore all'1,8%, dall'alto a strati alterni dal basso entra ossigeno