Warning:
JavaScript is turned OFF. None of the links on this page will work until it is reactivated.
If you need help turning JavaScript On, click here.
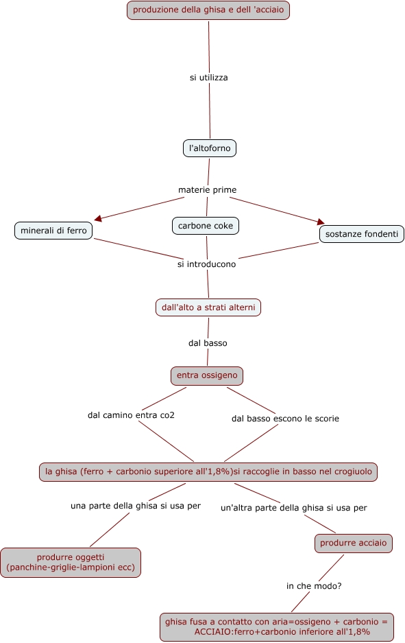
Questa Cmap, creata con IHMC CmapTools, contiene informazioni relative a: mappa ghisa andrea t, la ghisa (ferro + carbonio superiore all'1,8%)si raccoglie in basso nel crogiuolo una parte della ghisa si usa per produrre oggetti (panchine-griglie-lampioni ecc), dall'alto a strati alterni dal basso entra ossigeno, l'altoforno materie prime minerali di ferro, l'altoforno materie prime carbone coke, l'altoforno materie prime sostanze fondenti, la ghisa (ferro + carbonio superiore all'1,8%)si raccoglie in basso nel crogiuolo dal basso escono le scorie entra ossigeno, produrre acciaio in che modo? ghisa fusa a contatto con aria=ossigeno + carbonio = ACCIAIO:ferro+carbonio inferiore all'1,8%, entra ossigeno dal camino entra co2 la ghisa (ferro + carbonio superiore all'1,8%)si raccoglie in basso nel crogiuolo, produzione della ghisa e dell 'acciaio si utilizza l'altoforno, la ghisa (ferro + carbonio superiore all'1,8%)si raccoglie in basso nel crogiuolo un'altra parte della ghisa si usa per produrre acciaio, carbone coke si introducono dall'alto a strati alterni, carbone coke si introducono minerali di ferro, carbone coke si introducono sostanze fondenti