Warning:
JavaScript is turned OFF. None of the links on this page will work until it is reactivated.
If you need help turning JavaScript On, click here.
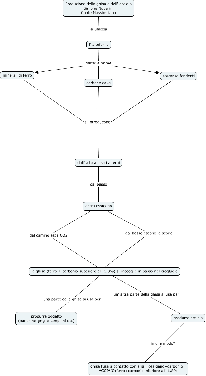
Questa Cmap, creata con IHMC CmapTools, contiene informazioni relative a: Mappa ghisa Massimiliano, dall' alto a strati alterni dal basso entra ossigeno, l' altoforno materie prime sostanze fondenti, minerali di ferro si introducono dall' alto a strati alterni, la ghisa (ferro + carbonio superiore all' 1,8%) si raccoglie in basso nel crogluolo una parte della ghisa si usa per produrre oggetto (panchine-griglie-lampioni ecc), entra ossigeno dal camino esce CO2 la ghisa (ferro + carbonio superiore all' 1,8%) si raccoglie in basso nel crogluolo, entra ossigeno dal basso escono le scorie la ghisa (ferro + carbonio superiore all' 1,8%) si raccoglie in basso nel crogluolo, sostanze fondenti si introducono dall' alto a strati alterni, l' altoforno materie prime minerali di ferro, l' altoforno materie prime carbone coke, produrre acciaio in che modo? ghisa fusa a contatto con aria= ossigeno+carbonio= ACCIAIO:ferro+carbonio inferiore all' 1,8%, la ghisa (ferro + carbonio superiore all' 1,8%) si raccoglie in basso nel crogluolo un' altra parte della ghisa si usa per produrre acciaio, carbone coke si introducono dall' alto a strati alterni, Produzione della ghisa e dell' acciaio Simone Novarini Conte Massimiliano si utilizza l' altoforno