Warning:
JavaScript is turned OFF. None of the links on this page will work until it is reactivated.
If you need help turning JavaScript On, click here.
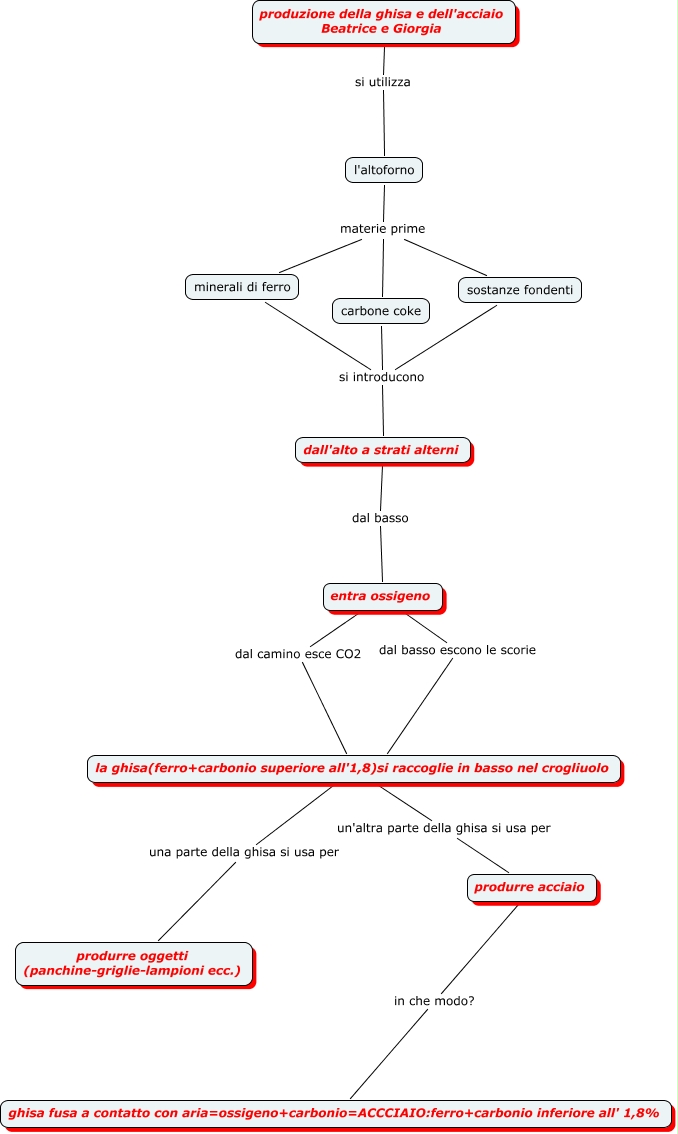
Questa Cmap, creata con IHMC CmapTools, contiene informazioni relative a: mappa ghisa beatrice, l'altoforno materie prime minerali di ferro, entra ossigeno dal camino esce CO2 la ghisa(ferro+carbonio superiore all'1,8)si raccoglie in basso nel crogliuolo, dall'alto a strati alterni dal basso entra ossigeno, carbone coke si introducono minerali di ferro, l'altoforno materie prime carbone coke, l'altoforno materie prime sostanze fondenti, la ghisa(ferro+carbonio superiore all'1,8)si raccoglie in basso nel crogliuolo un'altra parte della ghisa si usa per produrre acciaio, entra ossigeno dal basso escono le scorie ????, la ghisa(ferro+carbonio superiore all'1,8)si raccoglie in basso nel crogliuolo una parte della ghisa si usa per produrre oggetti (panchine-griglie-lampioni ecc.), carbone coke si introducono sostanze fondenti, carbone coke si introducono dall'alto a strati alterni, produzione della ghisa e dell'acciaio Beatrice e Giorgia si utilizza l'altoforno, produrre acciaio in che modo? ghisa fusa a contatto con aria=ossigeno+carbonio=ACCCIAIO:ferro+carbonio inferiore all' 1,8%