Warning:
JavaScript is turned OFF. None of the links on this page will work until it is reactivated.
If you need help turning JavaScript On, click here.
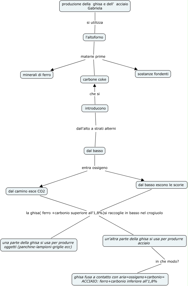
Questa Cmap, creata con IHMC CmapTools, contiene informazioni relative a: mappa ghisa gabriela, dal camino esce CO2 la ghisa( ferro +carbonio superiore all'1,8%)si raccoglie in basso nel crogiuolo una parte della ghisa si usa per produrre oggetti (panchine-lampioni-griglie ecc), l'altoforno materie prime carbone coke, introducono dall'alto a strati alterni dal basso, dal basso entra ossigeno dal basso escono le scorie, dal basso escono le scorie la ghisa( ferro +carbonio superiore all'1,8%)si raccoglie in basso nel crogiuolo un'altra parte della ghisa si usa per produrre acciaio, un'altra parte della ghisa si usa per produrre acciaio in che modo? ghisa fusa a contatto con aria=ossigeno+carbonio= ACCIAIO: ferro+carbonio inferiore all'1,8%, introducono che si carbone coke, dal basso escono le scorie la ghisa( ferro +carbonio superiore all'1,8%)si raccoglie in basso nel crogiuolo una parte della ghisa si usa per produrre oggetti (panchine-lampioni-griglie ecc), l'altoforno materie prime sostanze fondenti, dal basso entra ossigeno dal camino esce CO2, produzione della ghisa e dell' acciaio Gabriela si utilizza l'altoforno, dal camino esce CO2 la ghisa( ferro +carbonio superiore all'1,8%)si raccoglie in basso nel crogiuolo un'altra parte della ghisa si usa per produrre acciaio, l'altoforno materie prime minerali di ferro