Warning:
JavaScript is turned OFF. None of the links on this page will work until it is reactivated.
If you need help turning JavaScript On, click here.
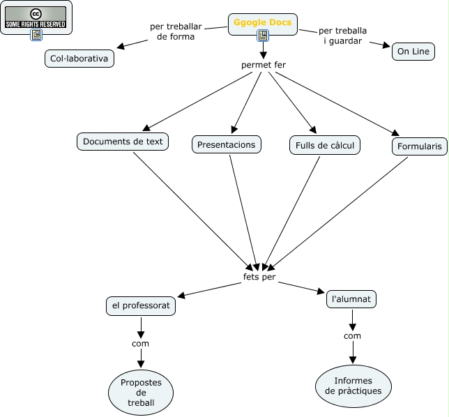
Este Cmap, tiene información relacionada con: Google Docs, Ggogle Docs permet fer Fulls de càlcul, Ggogle Docs permet fer Formularis, Formularis fets per l'alumnat, Documents de text fets per el professorat, Ggogle Docs permet fer Presentacions, Ggogle Docs per treballa i guardar On Line, el professorat com Propostes de treball, Presentacions fets per el professorat, l'alumnat com Informes de pràctiques, Ggogle Docs per treballar de forma Col·laborativa, Fulls de càlcul fets per el professorat, Fulls de càlcul fets per l'alumnat, Ggogle Docs permet fer Documents de text, Documents de text fets per l'alumnat, Presentacions fets per l'alumnat, Formularis fets per el professorat